C47-WD7000_C57-WD7000_C43-FD7000_C50-FD7000_C43-FL7000 – Hitachi Projection TV - Service Mode _ Memory Initialize _ Convergence Adjustment _ SMPS schematic (Circuit Diagram) _ Convergence Adjustments
SERVICE MODE
* Receive signal on main picture, then turn off the main power.
* Press and hold the [TV/VIDEO] button on Control Panel and then Power ON to access service adjustment mode. (Hold the [TV/VIDEO] button until service menu appears.)
* Adjust required items by the following table. Select item by ▲ or ▼ button on remote handset and adjust by ► or ◄ button.
* Press [ENTER] button to memorize the value.
* Press and hold the [TV/VIDEO] button on Control Panel and then Power ON to access service adjustment mode. (Hold the [TV/VIDEO] button until service menu appears.)
* Adjust required items by the following table. Select item by ▲ or ▼ button on remote handset and adjust by ► or ◄ button.
* Press [ENTER] button to memorize the value.
DEFAULT DATA VALUES
CONVERGENCE ADJUSTMENT (9 Point Manual Convergence)
1 Receive RF or Video signal.
2 Press and hold the MAGIC/MANUAL FOCUS button for more than 3 seconds to enter the MANUAL CONVERGENCE mode
3 Release the MAGIC/MANUAL FOCUS button
4 Press the ▲▼►◄ cursor buttons to select adjustment point, press the [ENTER] button to display frame of red, move the ▲▼►◄ cursor buttons to adjust red convergence for better.
> Press the [ENTER] button to display frame of blue, press the▲▼◄► cursor buttons to adjust blue convergence for better.
> Press the [ENTER] button to display frame of white, press the ▲▼◄► cursor buttons to select another adjustment point, then perform (1)~(2) to adjust.
> When adjustment is done, press the [MENU] button, then the following screen will display as below.
> Press the [ENTER] button to display frame of white, press the ▲▼◄► cursor buttons to select another adjustment point, then perform (1)~(2) to adjust.
> When adjustment is done, press the [MENU] button, then the following screen will display as below.
0 Cancel adjusted data and exit from adjustment mode.
1 Save your adjusted data and exit from adjustment mode.
2 Return to manual convergence mode.
3 Recall the adjusted data of the previous auto convergence and return to manual convergence mode.
1 Save your adjusted data and exit from adjustment mode.
2 Return to manual convergence mode.
3 Recall the adjusted data of the previous auto convergence and return to manual convergence mode.
[If there is no operation for 3 minutes from the remote control unit, the TV will exit from MANUAL CONVERGENCE mode.]
The remote control unit of CLE-959 as an example to illustrate, the remote control unit of CLE-956 has the same function
MEMORY INITIALIZE & MODEL SETUP
Memory initialize
When replacing signal P.W.B or EEPROM (I007), it requires perform Memory Initialize operation.
When replacing signal P.W.B or EEPROM (I007), it requires perform Memory Initialize operation.
Link the PSRT(1) and PSRT(2) for longer than 3 seconds.
Wait until the OSD ‘1’ is displayed (It takes several 10 seconds.); this means initialization is completed and each settings become factory preset condition.
Do not unplug the outlet or perform any key operation until the initialization is completed.
Wait until the OSD ‘1’ is displayed (It takes several 10 seconds.); this means initialization is completed and each settings become factory preset condition.
Do not unplug the outlet or perform any key operation until the initialization is completed.
Model Setup
After set the Items according to the following tables in Service Menu, Set to INIT3 by following method. (The model is set up by this operation. And initial-setting values according to the model are set up by this operation. At the same time, each settings
become factory preset condition)
(a) Select item No.627(INIT3) in service menu and press and hold the [recall] key on the remote handset until the OSD background changes to yellow. (It takes about 3 seconds.)
(b) Wait until the OSD background color becomes normal (It takes several 10 seconds.) , this means initialization is completed and each settings become preset condition according to the model . [Do not unplug the outlet or perform any key operation until the initialization is completed.]
become factory preset condition)
(a) Select item No.627(INIT3) in service menu and press and hold the [recall] key on the remote handset until the OSD background changes to yellow. (It takes about 3 seconds.)
(b) Wait until the OSD background color becomes normal (It takes several 10 seconds.) , this means initialization is completed and each settings become preset condition according to the model . [Do not unplug the outlet or perform any key operation until the initialization is completed.]
Check the setting state displayed on the upper right of a service menu.
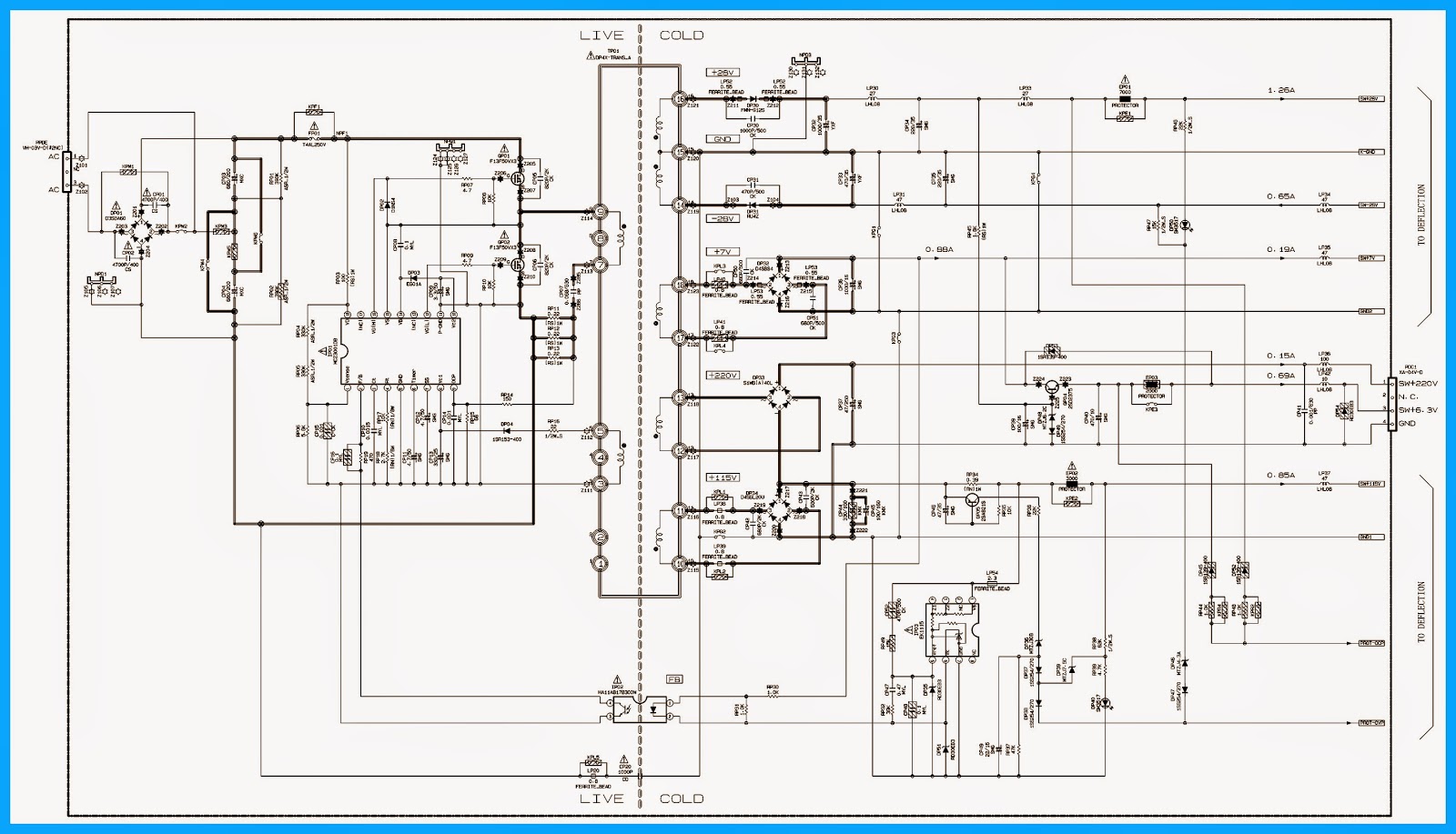
SMPS SCHEMATIC
Click on the pictures to Zoom In




