Quantcast
Channel: Electro help
Viewing all articles
Browse latest Browse all 2033

AOC F19L Wide screen 18.5 inch LCD monitor – AOC2436VW - schematic

$
0
0
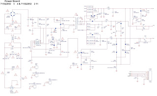
715G2852-3-4 and 715G2852-2-11 power board schematic
Used ICs: AM9945N-T1-PF, TL4941DR, AZC199-04S, AT24C02BN-SH-T, TSUMU58EHL-LF-1, N24C04-WMN6TP, LD7575A PS, 2SK2645-54MR(FET)

Click on the pictures to zoom in
SMPS (Power and Backlight5 inverter board) schematic


Viewing all articles
Browse latest Browse all 2033

Trending Articles



<script src="https://jsc.adskeeper.com/r/s/rssing.com.1596347.js" async> </script>