How to enter the Service Mode, How to update the firmware, SMPS and back-light inverter circuit diagram - AOC 198PW- - 19 inch TFT LCD TV
This monitor is equipped with VESA DDC2B capabilities according to the VESA DDC STANDARD. It allows the monitor to inform the host system of its identity and, depending on the level of DDC used, communicate additional information about its display capabilities.
The DDC2B is a bi-directional data channel based on the I2C protocol. The host can request EDID information over the DDC2B channel.
The DDC2B is a bi-directional data channel based on the I2C protocol. The host can request EDID information over the DDC2B channel.
-Take care during handling the LCD module with back-light unit
-Must mount the module using mounting holes arranged in four corners.
-Do not press on the panel, edge of the frame strongly or electric shock as this will result in damage to the screen.
-Do not scratch or press on the panel with any sharp objects, such as pencil or pen as this may result in damage to the panel.
-Protect the module from the ESD as it may damage the electronic circuit (C-MOS).
-Make certain that treatment person’s body is grounded through wristband.
-Do not leave the module in high temperature and in areas of high humidity for a long time.
-Avoid contact with water as it may a short circuit within the module.
-If the surface of panel becomes dirty, please wipe it off with a soft material. (Cleaning with a dirty or rough cloth may damage the panel.)
-Must mount the module using mounting holes arranged in four corners.
-Do not press on the panel, edge of the frame strongly or electric shock as this will result in damage to the screen.
-Do not scratch or press on the panel with any sharp objects, such as pencil or pen as this may result in damage to the panel.
-Protect the module from the ESD as it may damage the electronic circuit (C-MOS).
-Make certain that treatment person’s body is grounded through wristband.
-Do not leave the module in high temperature and in areas of high humidity for a long time.
-Avoid contact with water as it may a short circuit within the module.
-If the surface of panel becomes dirty, please wipe it off with a soft material. (Cleaning with a dirty or rough cloth may damage the panel.)
Factory (Service Mode) modes adjustment
To enter the factory mode
Turn on power, pull out the power cord,
To enter the factory mode
Turn on power, pull out the power cord,
press the Menu button,
and then plug the power cord.
that will Auto adjust the picture to default. At the same time the factory OSD will be at the left top of the panel.
Bias adjustmentSet the Contrast to 50.
Set the Brightness to 80.
B. Gain adjustment:
Move cursor to “-F-” and press MENU key
Adjust 7800k color-temperature
1 Select the “AUTO LEVEL” option to auto adjust the picture to default,
2 Press “MENU” button, adjust 7800K color-temperature and the parameter is
x = 296 ±20, y = 311 ±20, Y = 180 ±10 cd/m2
Adjust 6500k color-temperature
1 Select the “AUTO LEVEL” option to auto adjust the picture to default,
2 Press “MENU” button, adjust 6500K color-temperature and the parameter is
x = 313 ±20, y = 329 ±20, Y = 180 ±10 cd/m2
Turn off the Power-button to quit from factory mode.
Set the Brightness to 80.
B. Gain adjustment:
Move cursor to “-F-” and press MENU key
Adjust 7800k color-temperature
1 Select the “AUTO LEVEL” option to auto adjust the picture to default,
2 Press “MENU” button, adjust 7800K color-temperature and the parameter is
x = 296 ±20, y = 311 ±20, Y = 180 ±10 cd/m2
Adjust 6500k color-temperature
1 Select the “AUTO LEVEL” option to auto adjust the picture to default,
2 Press “MENU” button, adjust 6500K color-temperature and the parameter is
x = 313 ±20, y = 329 ±20, Y = 180 ±10 cd/m2
Turn off the Power-button to quit from factory mode.
Firmware [Software Update]
Connecting to a computer
1. Connect the power cable to the AC port on the back of the monitor.
2. Connect one end of the 15-pin DVI-I cable to the back of the monitor and connect the other end to the computer's D-Sub port.
3. Connect the audio cable to audio in port on the back of the monitor
4. Connect the microphone cable to audio in port on the back of the monitor
5. Turn on your monitor and computer.
2. Connect one end of the 15-pin DVI-I cable to the back of the monitor and connect the other end to the computer's D-Sub port.
3. Connect the audio cable to audio in port on the back of the monitor
4. Connect the microphone cable to audio in port on the back of the monitor
5. Turn on your monitor and computer.
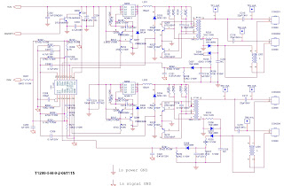
AOC 198PW power adapter board schematic
AOC 198PW inverter board schematic
ISP Instruction
ISP tools requirement
1. 25PIN LPT cable.
2. MYSON burn-in board,
3. DVI-VGA cable
Change to VGA Mode
(1) Run MYSON MCU ISP burn-in tool,
(2) Set parameter,
3) Lode burn-in file,
Select the MCU software in 198PW ISP_CODE, then click “Open” button.
Select the MCU software in 198PW ISP_CODE, then click “Open” button.
(4) When the file was loaded, then click “confirm” button.
(5) Click “RUN”, burn-in is in progress
6) burn-in is completed,






