SERVICE FLOW CHARTS
TV do not start
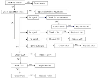
TV has no display
{Click on tables to Magnify}
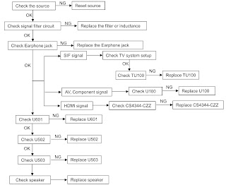
Abnormal displayNo sound
Key board does not work
[NG => Not Good]
ANY PERSON ATTEMPTING TO SERVICE, FAMILIARIZE HIMSELF WITH THE CHASSIS AND BE AWARE OF THE NECESSARY SAFETY PRECAUTIONS TO BE USED WHEN SERVICING ELECTRONIC EQUIPMENT CONTAINING HIGH VOLTAGES.
USE A SEPARATE ISOLATION TRANSFORMER FOR THIS UNIT WHEN SERVICING.





