Philips A 715G6863 PSU, schematic, A715G6863-Component and foils side, A715G6934 PSU schematic, A 715G6934 PSU LED driver circuit, A 715G6934 PSU component and foil side
Used with: Philips32PHT5100 / 56/79/96/98, 32PHT5100S / 98, Philips40PFT5100 / 56/79/98, 40PFT5100S / 98, Philips43PFD5100 / 30
Used ICs: PF7708AS, PF6003AHS, TK8A65D (FET switch), PF6003AG
Click on the schematics to magnify
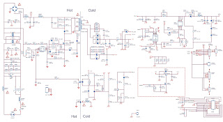
A 715G6863 PSU Power board schematic
A 715G6863 PSU Power board – component and foil side
A 715G6934 PSU – Power board schematic
A 715G6934 PSU – Power board – LED driver circuit
A 715G6934 PSU – Power board component and foil side




