SERVICE MODE
- Turn on the TV, press MENU key with remote control, then press number key 1 => 9 => 9 =>9.
- Service mode menu will be displayed.
- Click on "Autowhite 100%" in the PC and Component modes:
- PC mode: TIM = 107; PAT =48 Component mode: TIM = 311; PAT = 184
Take other model’s factory menu for example:
- To exit service mode, select 'Exit' on window, and press Ok [Enter]
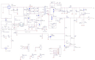
MAIN POWER - SCHEMATIC
CLICK ON PICTURES TO ENLARGE
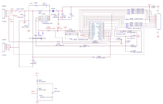
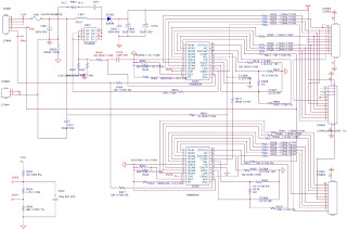
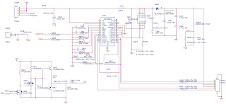
CONVERTER BOARDS SCHEMATICS





