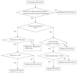
$ 0 0 NO POWERWON'T STARTABNORMAL DISPLAYNO DISPLAYAUDIO PROBLEMNO REMOTE CONTROL FUNCTIONON SCREEN DISPLAY IS UNSTABLE OR NOT WORKINGCLICK ON PICTURES TO MAGNIFY