Quantcast
Channel: Electro help
Viewing all 2033 articles
Browse latest View live

How to enter the service mode – Daewoo DTX21G2 color TV - schematic – service adjustments

$
0
0

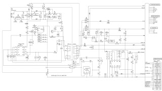
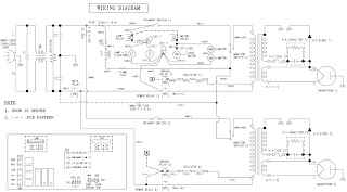
Daewoo DTX-21G2, DTX-21B4, DTX-21U7 COLOR Television CHASSIS: Model: CP-520V – Used ICs STR-W6754, TDA12020H1/N1 FO1 UOCIII- Hercules, LTC-565 FBT
MICRO-CONTROLLER CONFIGURATION: SERVICE MODE
To switch the TV set into service mode please see instruction below.
1  Select PR. number 91
2  Adjust sharpness to minimum and exit all menus.
3  Within 2 seconds press the key sequence : RED - GREEN – menu
The software version is displayed beside the word Service, e.g. “SERVICE VER 1.46”.
To exit SERVICE menu press menu key or Std By key.
SERVICE MODE NAVIGATION
Pr Up/Down remote keys : cycle through the service items available.
Vol -/+ remote keys: Dec./Increment the values within range – Cycle trough option bits
OK key: Toggle bits in option byte.
MICROCONTROLLER CONFIGURATION: OPTION BITS
There are two option bytes available (16 bits in all). These option bits are available from Service mode. First find the OPTION1 or OPTION2 control, and then use the Volume PLUS/MINUS buttons on the remote control keypad to locate the bits, and OK key to toggle them. 
NVM default setting
The purpose of this message, when you change a virgin EEPROM, is to allow to modify the NVM DATA to desired values.
The NVM default valus are fixed for the user, but for flexibility in service, these data are stored in NVM and can be changed when the TV set is in a special mode call "NVM EDITOR". This mode can only be access from "FACTORY" mode.
Entering into "FACTORY" mode.
To switch the TV set into FACTORY mode, use the factory remote control, and press on “SVC” key. The factory menu will appear on the screen, showing “FACTORY” , plus other relevant information like software version and date.
WARNING : When in "FACTORY" mode you should not press any key other than the keys described in the procedure below. Unwanted key stroke could misadjust the TV set.
Entering into "NVM EDITOR" mode.
To switch the TV set into NVM EDITOR mode, use the user remote control, and press on “PICTURE/OK” key. The NVM EDITOR window will appear on the screen. This mode allow you to access all data stored in NVM. The current NVM address is given in column "ADDR." in both DECimal and HEXadecimal format. The column DATA gives the value contained at selected address in both DECimal and HEXadecimal format.
Navigation in "NVM EDITOR" mode.
Use Program Up/Dwn keys to select the desired address. Use Volume Up/Dwn keys to change the data at selected address. You must press "PICTURE/OK" key to store value after modification.
[The data can be adjusted between 0 and 63]
Exit "NVM EDITOR" mode.
To switch the TV set back into FACTORY mode, use the user remote control, and press on “MENU” key.
The factory menu will appear on the screen, showing “FACTORY”.
Exit "FACTORY" mode.
To exit "FACTORY" mode, use the factory remote control, and press on “SVC” key.
The factory menu will disappear from the screen.
NVM DATA CHANGE LIST
TV SET ALIGNMENT
G2 ALIGNMENT
- Tune a colour bar pattern.
- Find the “G2 – SCREEN” item in service mode.
- Adjust screen volume (on FBT) to bring the cursor to central position(Green).
WHITE BALANCE
- Select a dark picture and adjust RED BIAS and GRN BIAS to the desired colour temperature.
- Select a bright picture and adjust RED, GRN and BLUE GAIN to the desired colour temperature.
FOCUS
Adjust the Focus volume (on FBT) to have the best resolution on screen.
VERTICAL GEOMETRY
Adjust V. LINEAR (linearity), S CORRECT (S. Correction), VERT SIZE (Vertical amplitude), VERT CENT (vertical centering) to compensate for vertical distortion.
HORIZONTAL PICTURE CENTRING
Adjust HOR CEN (Horizontal center) to have the picture in the center of the screen.
AGC
 Make sure option bits are correct for the tuner fitted on the chassis (See above how to change option bits).
 Adjust the antenna signal level at 62 dBmV
 Tune a colour bar pattern.
 Find the “AGC” item in service mode.
 Press the key “OK” on the remote keypad and wait until AGC level stabilize to the optimum value.
 Alternatively, use “Vol Up/Dwn” keys to adjust manually to the desired Tuner Take Over Point (TOP).
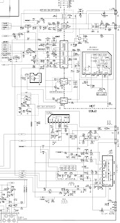
Circuit diagram and PWB
Click on the pictures to magnify


LG CM2630B Hi-Fi system - power board circuit diagram, program download, troubleshooting

$
0
0

LG CM2630B (CM2630B, CMS2630FH) Micro Hi-Fi System – SMPS schematic, troubleshooting, program download
PROGRAM DOWNLOAD
AUDIO PROGRAM
Download program file name must be CM2630_YYMMDDX.HEX
If security program (Water Wall) is activated on PC, you must save the file to the USB storage device and disable the security software, then download the file to your set.
Caution: When downloading the file, you should neither unplug the USB device, change to the other function, nor power off the device. USB device must be unplugged when the downloading process is completed.
CD PROGRAM
Download program file name must be HF000_CM2630_YYMMDDX.bin
If security program (Water Wall) is activated on PC, you must save the file to the USB storage device and disable the security software, then download the file to your set.
Caution: When downloading the file, you should neither unplug the USB device, change to the other function, nor power off the device. USB device must be unplugged when the downloading process is completed.
TOUCH PROGRAM
Download program file name must be TC380_LG_CM2630_YYMMDDX.DLD
If security program (Water Wall) is activated on PC, you must save the file to the USB storage device and disable the security software, then download the file to your set.
Caution: When downloading the file, you should neither unplug the USB device, change to the other function, nor power off the device. USB device must be unplugged when the downloading process is completed.
EQ PROGRAM
Download program file name must be EQ_PRG.BIN
If security program (Water Wall) is activated on PC, you must save the file to the USB storage device and disable the security software, then download the file to your set.
Caution: When downloading the file, you should neither unplug the USB device, change to the other function, nor power off the device. USB device must be unplugged when the downloading process is completed.
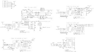
LG CM2630B SMPS schematic
DC-DC converter
LG CM2630B Power amplifier schematic
NO POWER PROBLEM
No power problem occurs when you power on the unit.
Solution
Replace X100, IC101, IC103.
How to troubleshoot (Countermeasure)
1) Check X100 (Crystal).
Ö If it does not oscillate, change X100.
2) Check IC103 (Reset IC).
Ö If its output voltage is not more than +2.7 V, change IC103.
3) Check IC101 (Micom).
Ö After power is on if the pin8 of IC101 is not ‘High’, change IC101.
But, the new μ-com IC need to write program.
SPEAKER NO AUDIO OUTPUT
No audio output problem occurs when you power on the unit.
Solution
Replace IC700.
How to troubleshoot (Countermeasure)
1) Check IC700 Pin1(VCC_12 V) for driving the gate of IC700 (AMP IC).
a. If +12 V is low, there is possible for AMP IC to be damaged.
b. Remove bead among L700, L703.
When removed bead, if +12 V is recovered, the IC connected to it was damaged.
c. Replace the IC with a new one.
2) Check the impedance between AMP PWM output & GND.
a. If the impedance is about 0 Ω, the IC must be damaged.
b. Replace it with a new one (AMP IC).
USB NO OUTPUT
When USB insert, USB no detect on the unit.
Solution
Replace IC902.
How to troubleshoot (Countermeasure)
1) Please check Harness connection between Main(CN103) and Top(CN370) BD.
2) If it is OK, please check two ICs below.
3) Please check IC902 of Main BD.
Ö Pin2 : 12 V, L907 : 5.6 V
4) Please check IC362 of TOP BD.
Ö Pin2 : 5.6 V, Pin3 : 5 V
5) If it is not OK, replace IC902 or IC362.
NO BOOTING
After you turn on the unit and displayed message in the following order (HELLO > VOL XX > CD or USB...etc) on LCD, it will not display other message on LCD, and it will not boot-up normally.
Solution
Replace X500.
How to troubleshoot (Countermeasure)
1) Please check the soldering status of 12 MHz crystal (X500).
2) Please check the frequency of 12 MHz crystal (X500).
3) If the crystal doesn’t oscillate, replace X500.
4) After changing it, if the set is still not booting, replace MAIN board assembly.

Philips 46PFL3706-F7 – LCD TV – Power board schematic, service mode, firmware update, Initialization

$
0
0

Electrical adjustments are required after replacing circuit components and certain mechanical parts. It is important to perform these adjustments only after all repairs and replacements have been completed.  Also, do not attempt these adjustments unless the proper equipment is available.
Test Equipment Required
1. Remote control unit
2. Color Analyzer,
CA-310 (KONICA MINOLTA Luminance meter) or measuring instrument as good as CA-310.
How to set up the service mode
1. Turn the power on.
2. Press [MENU] button to display Setup menu.
3. Select “Features”.
4. Select “Current Software Info”.
5. Press [0], [6], [2], [5], [9], [6] and [INFO] buttons on the remote control unit in this order. The service mode screen appears.


Purity Check Mode
This mode cycles through full-screen displays of red, green, blue, and white to check for non-active pixels.
1. Enter the service mode.
2. Each time the [7] button on the remote control unit is pressed, the display changes as follows.
3. To cancel or to exit from the Purity Check Mode, press [PREV CH] button.
The White Balance Adjustment should be performed when replacing the LCD Panel or Digital Main CBA.
Symptom of Misadjustment: White becomes bluish or reddish.
1.Operate the unit for more than 60 minutes.
2. Enter the service mode.
3. Press [VOL - ] button three times on the remote control unit to select “Drive setting” mode. “Drive” appears in the screen.
4. Set the color analyzer at the CHROMA mode and zero point calibration. Bring the optical receptor pointing at the center of the LCD-Panel.
Note: The optical receptor must be set perpendicularly to the LCD Panel surface.
5. Press [3] button to select the “HDB” for High Drive Blue adjustment. (“HDB” appears in the screen.)
6. Press [MENU] button. The internal Raster signal appears in the screen. (“Internal (Single)” appears in the upper right of the screen as shown below.)
7. Press [CH + or -] buttons to adjust the color temperature becomes 12000°K (x= 0.272 / y= 0.278 ±0.002).
8. Press [1] button to select the “HDR” for High Drive Red adjustment (“HDR” appears in the screen.) and press [CH + or -] buttons to adjust the color temperature.
9. If necessary, adjust the “HDB” or “HDR” again.
10. Press [6] button to select the “LDB” for Low Drive Blue adjustment (“LDB” appears in the screen.) and press [CH + or -] buttons to adjust the color temperature.
11. Press [4] button to select the “LDR” for Low Drive Red adjustment (“LDR” appears in the screen.) and press [CH + or -] buttons to adjust the color temperature.
12. If necessary, adjust the “LDB” or “LDR” again.
13. Press [VOL -] button to shift to the “Debugging Message” mode.  If there is no message under “[WB]” section, this adjustment completes.
If “Drive settings are NG. Retry.” is displayed, repeat above steps from 5. to 12. Then check “Debugging Message” again. If “Drive settings are NG. Retry.” is displayed, replace the LCD Panel or Digital Main CBA.
14. To cancel or to exit from the White Balance Adjustment, press [PREV CH] button.
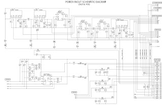
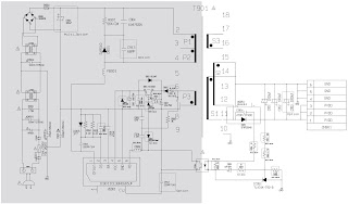
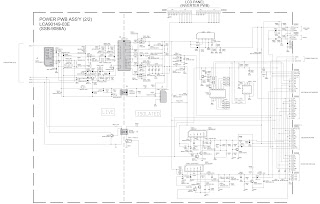
SMPS schematic [Circuit diagram] and PWB
Fixed voltage (or Auto voltage selectable) power supply circuit is used in this unit.  If Main Fuse (F1601) is blown , check to see that all components in the power supply circuit are not defective before you connect the AC plug to the AC power supply. Otherwise it may cause some components in the power supply circuit to fail.
For continued protection against risk of fire, replace only with same type 4A, 250V fuse.
TO INITIALIZE THE LCD TV
Initialization is to place the set in a new out of box condition. The customer will be prompted to select a language and program channels after the set has been initialized.
To put the program back at the factory-default, initialize the LCD TV using the following procedure.
1. Turn the power on.
2. Enter the service mode.
 [To cancel the service mode, press [Power] button on the remote control unit.]
3. Press [FREEZE] button on the remote control unit to initialize the LCD television.
4. "INITIALIZED" will appear in the upper right of the screen. "INITIALIZED" color will change to green from red when initialization is completed.
FIRMWARE RENEWAL
There are two states (the User Upgrade and the Factory Upgrade) in firmware update.
The identification of User Upgrade and Factory Upgrade are done by the filename.
1. Turn the power off and unplug the AC Cord.
2. Insert the USB storage device to the USB port.
3. Plug the AC cord in the wall outlet and turn the power on.
4. The update will start and the relative screen will appear.
[If the above screen isn’t displayed, repeat from step 1]
5. When the firmware update is completed the finished screen will appear.
“The software upgrade is completed.
Remove USB storage device, turn TV off then on again”
When the Factory Upgrade is used, after restarting TV, shift to initial screen menu in service mode. "INITIALIZED" will appear in the upper right of the screen. "INITIALIZED" color will change to green from red when initializing is completed.

LG RF/RT-21FB20R 21 inch CRT TV – Service mode, option adjust, circuit diagram

$
0
0
LG RF/RT-21FB20R/RE/RQ/RX/RW, RF/RT-21FB20V/VE/VG/VQ/VW - MC-019A CHASSIS 
 Used ICs: LA7016, TDA9361/81/70, MSP34100, TDA9859, TDA6107Q, STR-F6654R, LA7840 
Adjustments
Test Equipment required
1. Multimeter (volt meter)
2. Oscilloscope
3. 10:1 PROBE
4. Color Analyzer
CDL Data Adjustment(LINE SVC-0)
1) Press the SVC button to get into the SVC-0 Mode.
2) Press the Channel UP/DOWN button to select CDL12.
3) Press the Volume UP/DOWN button until the CDL data is the same as the Table below.
4) Press the OK(i) button to memorize the data.
OPTION Data Adjustment(OPTION-1,OPTION-2)
1) Press OK buttons on both TV set and Remote Controller at the same time to get into SVC mode.
2) Press the Yellow button several times to find OPTION-1 or OPTION-2.
3) Input the correspond OPTION data referring to Table below with the numeric buttons.
4) Press the OK(¡) button to memorize the data.
Screen Voltage Adjustment
1) Connect the probe of oscilloscope to the RK (Red Cathode) of CPT Board.
2) Set the oscilloscope to 50V/div and 20Us/div and after putting GND line upon the lowest grid line of the scope by pressing GND button, enter into DC mode.
3) Tune the TV set to receive a PAL-B/G 05CH.
4) Adjust Screen Volume of FBT so that the waveform is the same as below.
White Balance Adjustment.(LINE SVC-0)
This adjustment should be performed after screen voltage adjustment.
1) Tune the TV set to receive an 100% white pattern.
2) Press OK(¡) buttons on TV set and remote controller at the same time to get into SVC mode.
3) Press Yellow button on remote controller. (Standard mode)
4) Press Channel UP/DOWN button for desirous function adjustment.
5) Adjust VOL+ or VOL-button in each status of "RG--"/"BG--" for
X=272¡ 8, Y=288¡ 8 with color analyzer.
(Europe Model: X=288¡ 8, Y=295¡ X=272¡ 8, 11,000K)
Schematic [Full]
Power and Deflection section
Deflection Adjustment Procedure
VL (Vertical Linearity)
Adjust so that the boundary line between upper and lower half is in accord with geometric horizontal center of the CPT.
VA (Vertical Amplitude)
Adjust so that the circle of a digital circle pattern may be located within the effective screen of the CPT.
SC (Vertical “S” Correction)
Adjust so that all distance between each horizontal lines are to be the same.
VS (Vertical Shift)
Adjust so that the horizontal center line of a digital circle pattern is in accord with geometric horizontal center of the CPT.
HS (Horizontal Shift)
Adjust so that the vertical center line of a digital circle pattern is in accord with geometric vertical center of the CPT.
Press the OK(¡) button to memorize the data.
Convergence Adjustment
This procedure DOES NOT apply to bonded yoke and picture tube assemblies.
Do not use screen magnets during this adjustment procedure. Use of screen magnets will cause an incorrect display.

4000 W RMS – Hi-Power stereo amplifier circuit using LF356N, 2SC5200, 2SA1943

$
0
0

Power 8 ohms – 1500W RMS
Power 4 ohms – 2600W RMS
Power 2 ohms – 4000W RMS
Tinned fiberglass printed circuit boards to withstand higher currents and increase durability. Aluminum front panel and steel chassis.
Electronic protection circuit against short circuit or output overload.
Advanced design and internal layout developed for easy circuit maintenance.
Circuit protection against overheating with thermo mechanical sensor.
Forced cooling made by two turbo fans (one for each channel) and heat sinks with large dissipation area.
Automatic DC level control at the amplifier output. (maximum 5mV).
DC protection circuit at the output, with high current relays.
Super sized power supply with toroidal transformer.
Electronically balanced inputs with XLR connectors.
Class AB circuit, suitable for working in any frequency range.
Operates only with 240V network. (RS512 - Bi-Volt).
Subsonic and ultrasonic frequency filters.
BARGRAFF type VU for easy power monitoring.
Schematic

HP Compaq presario G61 Notebook PC – setup utility, backup and recovery

$
0
0

Compaq Presario CQ61 Notebook PC
Setup Utility
The Setup Utility is a ROM-based information and customization utility that can be used even when your Windows® operating system is not working.
The fingerprint reader (select models only) cannot be used to access the Setup Utility.
The utility reports information about the computer and provides settings for startup, security, and other preferences.
To start the Setup Utility:
CAUTION: message is displayed in the lower-left corner of the screen, press f10.
or
1. Open the Setup Utility by turning on or restarting the computer. While the “Press the ESC key for Startup Menu” message is displayed in the lower-left corner of the screen, press esc.
2. When the Startup Menu is displayed, press f10.
Changing the language of the Setup Utility
The following procedure explains how to change the language of the Setup Utility. If the Setup Utility is not already running, begin at step 1. If the Setup Utility is already running, begin at step 2.
1. Open the Setup Utility by turning on or restarting the computer. While the “Press the ESC key for Startup Menu” message is displayed in the lower-left corner of the screen, press f10.
 or 
1. Open the Setup Utility by turning on or restarting the computer. While the “Press the ESC key for Startup Menu” message is displayed in the lower-left corner of the screen, press esc. When the Startup Menu is displayed, press f10.
2. Use the arrow keys to select System Configuration > Language, and then press enter.
3. Use the arrow keys to select a language, and then press enter.
4. When a confirmation prompt with your language selected is displayed, press enter.
5. To save your change and exit the Setup Utility, use the arrow keys to select Exit > Exit Saving Changes, and then press enter.
Your change goes into effect immediately.
Navigating and selecting in the Setup Utility
Because the Setup Utility is not Windows based, it does not support the TouchPad. Navigation and selection are by keystroke.
 To choose a menu or a menu item, use the arrow keys.
 To choose an item in a list or to toggle a field, for example an Enable/Disable field, use either the arrow keys or f5 or f6.
 To select an item, press enter.
 To close a text box or return to the menu display, press esc.
 To display additional navigation and selection information while the Setup Utility is open, press f1.
Displaying system information
The following procedure explains how to display system information in the Setup Utility. If the Setup Utility is not open, begin at step 1. If the Setup Utility is open, begin at step 2.
1. Open the Setup Utility by turning on or restarting the computer. While the “Press the ESC key for Startup Menu” message is displayed in the lower-left corner of the screen, press f10.
– or –
Open the Setup Utility by turning on or restarting the computer. While the “Press the ESC key for Startup Menu” message is displayed in the lower-left corner of the screen, press esc. When the Startup Menu is displayed, press f10.
2. Select the Main menu. System information such as the system time and date, and identification information about the computer is displayed.
3. To exit the Setup Utility without changing any settings, use the arrow keys to select Exit > Exit Discarding
Changes, and then press enter.
Restoring default settings in Setup Utility
The following procedure explains how to restore the Setup Utility default settings. If the Setup Utility is not already running, begin at step 1. If the Setup Utility is already running, begin at step 2.
1. Open the Setup Utility by turning on or restarting the computer. While the “Press the ESC key for Startup Menu” message is displayed in the lower-left corner of the screen, press f10.
 or 
Open the Setup Utility by turning on or restarting the computer. While the “Press the ESC key for Startup Menu” message is displayed in the lower-left corner of the screen, press esc. When the Startup Menu is displayed, press f10.
2. Use the arrow keys to select Exit > Load Setup Defaults, and then press enter.
3. When the Setup Confirmation is displayed, press enter.
4. To save your change and exit the Setup Utility, use the arrow keys to select Exit > Exit Saving Changes, and then press enter.
The Setup Utility default settings go into effect when the computer restarts.
[Your password, security, and language settings are not changed when you restore the factory default settings.]
Exiting Setup Utility
You can exit the Setup Utility with or without saving changes.
 To exit the Setup Utility and save your changes from the current session:
If the Setup Utility menus are not visible, press esc to return to the menu display. Then use the arrow keys to select Exit > Exit Saving Changes, and then press enter.
 To exit the Setup Utility without saving your changes from the current session:
If the Setup Utility menus are not visible, press esc to return to the menu display. Then use the arrow keys to select Exit > Exit Discarding Changes, and then press enter.
After either choice, the computer restarts in Windows.
[1 GB = 1 billion bytes when referring to hard drive storage capacity. Actual accessible capacity is less. Actual drive specifications may differ slightly.]
Backup and recovery
Recovery after a system failure is as complete as your most current backup. HP recommends that you create recovery discs immediately after software setup. As you add new software and data files, you should continue to back up your system on a regular basis to maintain a reasonably current backup.
Tools provided by the operating system and HP Recovery Manager software are designed to help you with the following tasks for safeguarding your information and restoring it in case of a system failure:
 Creating a set of recovery discs (Recovery Manager software feature). Recovery discs are used to start up (boot) your computer and restore the operating system and software programs to factory settings in case of system failure or instability.
 Backing up your information regularly to protect your important system files.
 Creating system restore points (operating system feature). System restore points allow you to reverse undesirable changes to your computer by restoring the omputer to an earlier state.
 Recovering a program or driver (Recovery Manager software feature). This feature helps you reinstall a program or driver without performing a full system recovery.
 Performing a full system recovery (Recovery Manager software feature). With Recovery Manager, you can recover your full factory image if you experience system failure or instability. Recovery Manager works from a dedicated recovery partition (select models only) on the hard drive or from recovery discs you create.
[If your computer includes a solid-state drive (SSD), you been included for computers that do not have a partition. Use these discs to recover your operating system and may not have a recovery partition. Recovery discs have software. To check for the presence of a recovery partition, select Start > Computer. If the partition is present, an HP Recovery drive is listed in the Hard Disk Drives section of the window]
Creating recovery discs
HP recommends that you create recovery discs to be sure that you can restore your system to its original factory state if you experience serious system failure or instability. Create these discs after setting up the computer for the first time.  Handle these discs carefully and keep them in a safe place. The software allows the creation of only one set of recovery discs.
[If your computer does not include an internal optical (purchased separately) to create recovery discs, or youdrive, you can use an optional external optical drive can purchase recovery discs for your computer from the HP Web site.]
Note the following guidelines before creating recovery discs:
 You will need high-quality DVD-R, double-layer DVD-R, DVD+R, double-layer DVD+R, BD-R (writable Blu-ray), or CD-R discs. All these discs are purchased separately. DVDs and BDs have a much higher capacity than CDs. If you use CDs, up to 20 discs may be required, whereas only a few DVDs or BDs are required.
Read-write discs, such as CD-RW, DVD±RW, double-layer DVD±RW, and BD-RE (rewritable Blu-ray) discs, are not compatible with the Recovery Manager software.
 The computer must be connected to AC power during this process.
 Only one set of recovery discs can be created per computer.
 Number each disc before inserting it into the optical drive.
 If necessary, you can exit the program before you have finished creating the recovery discs. The next time you open Recovery Manager, you will be prompted to continue the disc creation process.

To create a set of recovery discs
1. Select Start > All Programs > Recovery Manager > Recovery Manager.
Recovery Manager opens.
2. Click Advanced Options.
[If you are operating the computer on battery power, you will be prompted to connect to AC power before you can go to the next step.]
3. Click Recovery disc creation, and then click Next.
4. Follow the on-screen instructions.
To back up
 On a regularly scheduled basis
[Set reminders to back up your information periodically.]
 Before the computer is repaired or restored
 Before you add or modify hardware or software.
Suggestions
 Create a set of recovery discs using Recovery Manager.
 Create system restore points using the Windows System Restore feature, and periodically copy them to disc.
 Store personal files in the Documents folder and back up this folder periodically.
 Back up templates stored in their associated programs.
 Save customized settings in a window, toolbar, or menu bar by taking a screen shot of your settings. The screen shot can be a time-saver if you have to reset your preferences.
To copy the screen and paste it into a word-processing document, follow these steps:
a. Display the screen.
b. Copy the screen:
To copy only the active window, press alt+fn+prt sc.
To copy the entire screen, press fn+prt sc.
c. Open a word-processing document, and then select Edit > Paste.
Using system restore points
When you back up your system, you are creating a system restore point. A system restore point allows you to save and name a snapshot of your hard drive at a specific point in time. You can then recover back to that point if you want to reverse subsequent changes made to your system.
[Recovering to an earlier restore point does not affect restore point]
You also can create additional restore points to provide increased protection for your system files and settings.
When to create restore points
 Before you add or extensively modify software or hardware
 Periodically, whenever the system is performing optimally.
[If you revert to a restore point and then change your mind, you can reverse the restoration.]
Create a system restore point
1. Select Start > Control Panel > System and Maintenance > System.
2. In the left pane, click System Protection.
3. Click the System Protection tab.
4. Under Automatic restore points, select the disk for which you want to create a restore point.
5. Click Create.
The System Protection window opens.
6. Follow the on-screen instructions.
Restore to a previous date and time
To revert to a restore point (created at a previous date and time), when the computer was functioning optimally, follow these steps:
1. Select Start > Control Panel > System and Maintenance > System.
2. In the left pane, click System protection.
3. Click the System Protection tab.
4. Click the System Restore button, and then click Next.
The System Restore window opens.
5. Follow the on-screen instructions.
Performing a recovery
You can recover only files that you have previously ba to create an entire drive backup as soon as you set up your computer.
Recovery Manager software allows you to repair or restore the system if you experience system failure or instability. Recovery Manager works from recovery discs or from a dedicated recovery partition (select models only) on the hard drive. However, if your computer includes a solid-state drive (SSD), you may not have a recovery partition. If that is the case, recovery discs have been included with your computer. Use these discs to recover your operating system and software.
Windows has its own built-in repair features, such as have not already tried these features, try them before using Recovery Manager. System Restore and driver roll-back capabilities. If you have not already tried these features, try them before using Recovery Manager.
Recovery Manager recovers only software that was preinsta computer must be downloaded from the manufacturer's Web site or reinstalled from the disc provided by the lled at the factory. Software not provided with this manufacturer.
Recovering from the recovery discs
To restore the system from the recovery discs:
1. Back up all personal files.
2. Insert the first recovery disc into the optical drive and restart the computer.
3. Follow the on-screen instructions.
Recovering from the dedicated recovery partition (select models only)
If your computer includes an SSD, you may not have a re this procedure. Recovery discs have been included for computers that do not have a pa covery partition. You will not be able to recover using partition. Use these discs to recover your operating system and software.
On some models, you can perform a recovery from the partition on the hard drive from either the Start
button or f11. This restores the computer to its factory condition.
To restore the system from the partition, follow these steps
1. Access Recovery Manager in either of the following ways:
 Select Start > All Programs > Recovery Manager > Recovery Manager.
– or –
 Restart the computer and press f11 while the “Press <F11> for recovery” message is displayed on the screen. Then select Recovery Manager.
Recovery Manager opens.
2. Click Advanced Options.
3. Click System recovery, and then click Next.
4. Follow the on-screen instructions.

Grundig 40VLE827S, 40VLE8270, 46VLE8270 TK Chassis – service mode, SMPS schematic

$
0
0

Grundig - Chassis TK
40 VLE 827 S LLS000
40 VLE 8270 BL KYN000
40 VLE 8270 SL LHF000
40 VLE 8270 WL LHD000
46 VLE 8270 BL KYP000
46 VLE 8270 SL LHG000
46 VLE 8270 WL LHE000
Parental Control
The personal pin can be changed with master pin 2356.
Hotel Mode
Maximum volume is limited and Menu "SOURCE SETUP" is no available at activated hotel mode.
Call up: MENU > 8500 > 4 "System Configuration"> 0 (OK) > 43
"Hotel"> 1 2 "On".
Switching off the Hotel Mode temporarily
At this function the activated hotel mode is deactivated until the set is switched off (standby).
Call up: MENU > 4658 > MENU > MENU > 43 "HOTEL TV SETTINGS"> 0 (OK)
Following adjustment are available in the additionally menu HOTEL
TV SETTINGS
* Maximum Volume
* Start-Up Volume
* First Power (Standby / Power On)

DPS24CP power board PWB and schematic
Audio amplifier section schematic
Cloning Function
It is possible to copy following data to an external USB stick and back to TV set:
– Channel/Video Set. Programme tables and settings of signal sources - they are transferable into further TV set of same version.
– Service Set. TV adjustments of service and special functions without panel values.
– User Set. User settings.
– ALL In case of service: If the defective chassis board are still operate, it is possible to save all adjustments / settings and copy into new chassis board.
Copy data to USB stick
Connect empty USB memory > MENU > 8500 > ▲/▼ "Cloner Configuration"> 4658 > ▼ "Copy"> ◄/►  TV to USB > ▼ "Copy Item"> ◄/►  Channel/Video Set., Service Set., User Set or ALL >▼ "Start Cloning" > start with ► > "Success" is showing at the end.
Copy data from USB stick into TV set
If necessary switch off Hotel Mode temporarily (see above) > MENU > 8500 > ▲/▼  "Cloner Confguration"> 4658 >▼ "Copy"> ◄/►  USB to TV > ▼ "Copy Item"> ◄/►  Channel/Video Set., Service Set., User Set or ALL > ▼ "Start Cloning"> start with ► "Success" is showing at the end.
Service Mode
 Press button MENU.
 Enter the code number 8500.
Exit the Service Mode
 Press button MENU
Functions of buttons
Menu > call up/Exit the comfort guide/Exit the service mode.
Up/Dn > call up the dialogue line or point of menu
OK > call up menus
< / > changing settings
<<= sub menu: back to main menu
Software Version Number
The software version number is shown on the lower part of the options menu and the service menu. e.g.: TKGRMR.-.-.-.-.V01.000.00

Hitachi L32A404 TFT LCD TV - how to enter service mode, firmware update, troubleshooting, power board schematic

$
0
0

Hitachi LCD TV SMPS 715G3261P02000003S circuit diagram, service mode, software update, troubleshooting
 Enhanced definition LCD display panel
This specification applies to the 31.5 inch Color TFT-LCD Module T315XW04 V1. This LCD module has a TFT active matrix type liquid crystal panel 1,366 x 768 pixels, and diagonal size of 31.5 inch. This module supports 1,366 x 768 mode. Each pixel is divided into Red, Green and Blue sub-pixels or dots which are arranged in vertical stripes.  Gray scale or the brightness of the sub-pixel color is determined with a 8-bit gray scale signal for each dot. The T315XW04 V1 has been designed to apply the 8-bit 1 channel LVDS interface method. It is intended to support displays where high brightness, wide viewing angle, high color saturation, and high color depth are very important.
1.Replacement work should be started after the Panel Module and the AC/DC Power supply have become sufficiently cool.
2. Special care should be taken when working near the display area in order not to damage its surface.
3. The Panel Module should not be touched with bare hands in order to protect its surface from blemishes and damage.
4. It is recommended that you use clean soft gloves during the replacement work in order to protect not only the display area of the Panel Module but also yourself.

Firmware Upgrade:  Equipments and materials
1. TV remote control
2. AC power 110V/ 60Hz
3. Flash storage.
Use PC to write software to a flash storage, press “on” button to start the TV. (Take L46S603 for example)
1. Insert the flash storage into the USB port, and you will see a picture in which you can choose “YES” or “NO”.   You choose “YES”, and then the software will update automatically.
2. After software update is finished, you put out the flash storage and restart the TV.
3. Press “menu+1999+select”, check whether software version is OK.
No Picture, No Sound
First, confirm the status of Stand-by / On lamp (LED), then:
Status of Stand-by / On lamp (LED) & probable cause
Not lighting:  Confirm the connection of AC cord is complete, and AC switch is turned on, then forward.
Lighting in red:  Power save mode of Video or PC input. It is not defect.
Lighting in red:  Turn power on by remote controller.  If it does not turn power on.
General troubleshooting (Click on the pictures to zoom in)
SMPS 715G3261P02000003S and sub power control schematics
Main and Power PWBs
Audio amplifier section schematic
Adjustment
In the TV mode adjust volume to zero, press menu key and then press number key 1> 9> 9> 9. to achieve the factory mode. Select the item of White Balance and press right key to enter it.
Change TV, press the item “Current Source” to Component mode and change signal to 720p mode, press the item “Auto Color”; 
Change TV, press the item “Current Source” to PC mode and change signal to PC TIMING 137(1024X768) Pattern 147 (16 Grays), press the item “Auto Color”.
[Activating Reset to Default Settings (Reset to Def) will zero both hour counters, the one for back light time and the one for total time.  You may want to add a condition or event in which this would be recommended.]

Panasonic TC75EX750C – Service mode, adjustments, Power LED blinking codes, hotel mode and more

$
0
0
TC75EX750C –  Panasonic LED LCD TV - Service mode, adjustments, Power LED blinking codes, hotel mode. Universal remote control set-up codes for Panasonic TVs and more - LA73 Chassis  Canada
The information given here is for experienced service technicians only and is not for use by the user. Does not contain warning or cautions to advce non-technical persons of potential dangers in attempting to service this product.  Products powered by electricity should be serviced or repaired by well experienced service personal only.  Any attempt to service or repair the product by anyone else could result in serious injury or even death.
Immediately before handling any semiconductor component or semiconductor-equipped assembly, drain off any ESD on your body by touching a known earth ground. Alternatively, obtain and wear a commercially available discharging ESD wrist strap, which should be removed for potential shock reasons prior to applying power to the unit under test.
Immediately before removing the protective material from the leads of a replacement ES device, touch the protective material to the chassis or circuit assembly into which the device will be installed.
After removing an electrical assembly equipped with ES devices, place the assembly on a conductive surface such as aluminum foil, to prevent electrostatic charge buildup or exposure of the assembly.
A-Board:  Main
P-Board: Power supply
K-Board: REMOTE / LED / CATS
LDP-Board: LED Driver
Replacement of ICs
When Main IC (IC8000) is replaced, eMMC (IC8920) should be also replaced with new one the same time.
When eMMC (IC8920) is replaced, Main IC (IC8000) is not necessary to be replaced the same time.
After the replacement of IC, SELF CHECK should be done to generate the final KEY data.
Keys HDCP1.4 (SINK) for MTK HDMI and HDCP2.2 (SINK) for MTK HDMI are not displayed in SELF CHECK.
Connect the 4K60Hz with HDCP2.2 compatible equipment to HDMI1/2 for verification of key [HDCP2.2 (SINK) for MTK HDMI].
Connect the 4K30Hz compatible equipment to HDMI1/2/3/4 for verification of key [HDCP1.4 (SINK) for MTK HDMI].
How to SELF CHECK 
While pressing [VOLUME ( - )] button on the main unit, press [MENU] button on the remote control for more than 3 seconds.
TV will be forced to the factory shipment setting after this SELF CHECK.
Digital TV programmes can be recorded in USB HDD.
A One-to-One key generated in A-board by SELF CHECK binds TV and USB-HDD for communication.
That key is only one key for them. If the key is difference, TV cannot access USB-HDD
Caution
New key will be generated by following SELF CHECK and previous TV programmes recorded in USB HDD will not be viewed.
SELF CHECK: While pressing [VOLUME ( - )] button on the main unit, press [MENU] button on the remote control for more than 3 seconds.
How to enter into CS Maintenance Menu
After exchange parts, check and adjust the contents of adjustment mode.
While pressing [VOLUME ( - )] button of the main unit, press [ RED ] button of the remote control three times within 2 seconds.
Note:
CS Maintenance Menu can not be entered when 3D signal input.
Input 2D signal to enter CS Maintenance Menu.
Key command
Press the Cursor key [Up/Down] on the remote control to select the functions.
How to exit:
Press the [EXIT] button on the remote control.
Repack
1. Select [OPT] in CS Maintenance Menu.
2. Press [OK] button or Cursor key [Right] on the remote control.
Exit:
Press the [Exit] button or the [Return] button on the remote control.
EDID Clock
1. Select [EDID CLK] in CS Maintenance Menu.
2. Press [OK] button or Cursor key [Right] on the remote control
Exit:
Press the [Exit] button or the [Return] button on the remote control.
USB HDD Drive Check
1. Select [DRV CHECK] in CS Maintenance Menu.
2. Press [OK] button or Cursor key [Right] on the remote control.
Exit:
Press the [Return] button on the remote control.
White Balance Adjustment
After LCD PANEL or A-Board is replaced and repaired, perform [White balance adjustment] in case of necessity for test / check
([White balance adjustment] is not required basically).
1. Select [W/B ADJ] in CS Maintenance Menu.
2. Press [OK] button on the remote control.
Note for performing [White balance adjustment]
Make a note for the setting values before changing if the settings of [R-GAIN], [B-GAIN] and [G-GAIN] in [WB-ADJ] will be changed.
3. Press the cursor key [Up/Down] on the remote control to change the data value, and press [OK] button on the remote control to store the value for this model.
* COLOR TEMP : Press the [Option] button of the remote control to change the color temperature. (COOL/NORMAL/WARM/ TUNING)
Press the [Return] button on the remote control.
Version
1. Display the [Main Menu] with [MENU] on the remote control.
2. Select [Help] with Cursor Key [Up] or [Down] on the remote control and press [OK] to access.
3. Select [Version] with cursor Key [Up] or [Down] on the remote control and press [OK] to access.
The next window will appear.
Hotel mode
In order to display the Hotel mode setup menu, please enter the following command (within 2 seconds).
[TV]: Vol [Down] + [REMOTE]: AV (3 times)
To exit the Hotel mode setup menu
Switch off the power with the [POWER] button on the main unit or the [POWER] button on the remote control.
Data Copy by USB Memory
Board replacement (Copy the data when exchanging A-board):
(a) When exchanging A-board, the data in original A-board can be copied to USB Memory and then copy to new A-board.
(b) Hotel (Copy the data when installing a number of units in hotel or any facility):
When installing a number of units in hotel or any facility, the data in master TV can be copied to USB Memory and then copy to other TVs.
Preparation
Make pwd file as startup file for (a) or (b) in a empty USB Memory.
1. Insert a empty USB Memory to your PC.
2. Right-click a blank area in a USB Memory window, point to New, and then click text document. A new file is created by default (New Text Document.txt).
3. Right-click the new text document that you just created and select rename, and then change the name and extension of the file to the following file name for (a) or (b) and press ENTER.
File name:
(a) For Board replacement : boardreplace.pwd
(b) For Hotel : hotel.pwd

Note:
Make only one file to prevent the operation error.
No any other file should not be in USB Memory.
Data copy from TV set to USB Memory
1. Turn on the TV set.
2. Insert USB Memory with a startup file (pwd file) to USB terminal.
On-screen Display will be appeared according to the startup file automatically.
3. Input a following password for (a) or (b) by using remote control.
(a) For Board replacement : 2770
(b) For Hotel : 4850
Data will be copied from TV set to USB Memory.
It takes around 2 to 6 minutes maximum for copying.
4. After the completion of copying to USB Memory, remove USB Memory from TV set.
5. Turn off the TV set.
Note:
Following new folder will be created in USB Memory for data from TV set.
(a) For Board replacement : user_setup
(b) For Hotel : hotel
Data copy from USB Memory to TV set
1. Turn on the TV set.
2. Insert USB Memory with Data to USB terminal.
On-screen Display will be appeared according to the Data folder automatically.
3. Input a following password for (a) or (b) by using remote control.
(a) For Board replacement : 2771
(b) For Hotel : 4851
Data will be copied from USB Memory to TV set.
4. After the completion of copying to USB Memory, remove USB Memory from TV set.
(a) For Board replacement : Data will be deleted after copying (Limited one copy).
(b) For Hotel : Data will not be deleted and can be used for other TVs.
5. Turn off the TV set.
Note:
1. Depending on the failure of boards, function of Data copy for board replacement does not work.
2. This function can be effective among the same model numbers.
Self-check function
1. Checking the IIC bus lines
2. Power LED Blinking timing
Self-check indication only:
Produce TV reception screen, and while pressing [VOLUME ( - )] button on the main unit, press [BLUE] button on the remote control for more than 3 seconds.
Self-check indication and forced to factory shipment setting
Caution:
New key will be generated and previous TV programmes recorded in USB HDD will not be viewed. (See USB HDD Recording)
Produce TV reception screen, and while pressing [VOLUME ( - )] button on the main unit, press [MENU] button on the remote control for more than 3 seconds.
Exit
Disconnect the AC cord from wall outlet or press the [POWER] button on the main unit for 3 seconds to turn off and then turn on automatically.
Power LED Blinking timing chart
Information of LED Flashing timing chart.
When an abnormality has occurred the unit, the protection circuit operates and reset to the standby mode. At this time, the
defective block can be identified by the number of blinks of the Power LED on the front panel of the unit.
LCD Panel test mode
Purpose:
To find the possible failure point where in LCD Panel or Printed Circuit Board when the abnormal picture is displayed.
How to Enter:
While pressing [VOLUME ( - )] button of the main unit, press [YELLOW] button of the remote control three times within 2 seconds.
How to Exit:
Switch off the power with the [POWER] button on the main unit or the [POWER] button on the remote control.
How to confirm:
If the abnormal picture is displayed, go into LCD Panel test mode to display the several test patterns.
And then, judge by the following method.
Still abnormal picture is displayed: The cause must be in LCD Panel.
Normal picture is displayed: The cause must be in A board.
Remarks:
The test pattern is created by the circuit in LCD Panel.
In LCD Panel test mode, this test pattern is displayed unaffected by signal processing for RF or input signal.
If the normal picture is displayed, LCD Panel must be okay and the cause of failure must be in A board.
Universal remote control set-up codes for Panasonic brand TVs.
0016 0032 0033 0049 0054 0075 0099 0101 0104 0107 0110 0119 0143 0151 0152 0161 0166 0207 0249 0304 0305 0306 0396 0420 0461 0611 0631 0633 0692
If your set need a 3 digit code, just delete the leading Zero from each of the above said code, and then try it.

Samsung CM1829, CM1819 Microwave oven, schematic, wiring diagram, Exploded view and service procedure

$
0
0

There exists HIGH VOLTAGE ELECTRICITY with high current capabilities in the circuits of the HIGH VOLTAGE TRANSFORMER secondary and filament terminals. It is extremely dangerous to work on or near these circuits with the oven energized.
DO NOT measure the voltage in the high voltage circuit including filament voltage of magnetron.
Never touch any circuit wiring with your hand nor with an insulated tool during operation.
Servicemen should remove their watches whenever working close to or replacing the magnetron.
Using +20sec Pad
This is a ONE TOUCH COOK pad.
By touching the +20sec pad once, you can start heating instantly.
You can increase the cooking time by pressing the +20sec pad while heating is being done.
A cooking time increases by 20 seconds at each press on +20sec pad. But it can not exceed the maximum time. Like traditional cooking, you may find that, depending on the food’s characteristics or your tastes, you
have to adjust the cooking times slightly.  Before operating the oven, times can be increased/decreased using either the time pads or +20sec button.
During the operating, time may only be added by using the +20sec button.
Memory Pads Programming
1. Hold down PROGRAM LOCK pad and then press PROGRAM pad. Hold together for 2 sec.
Be sure to press the pads firmly.
Result: PROG indicator appears in the digital display.
2. Press appropriate NUMBER pad for the desired memory number.
Result: Selected memory program code appears below the PROGRAM indicator.
3. Select power level by pressing the POWER LEVEL pad.
Result: Default power level HIGH appears in the display at first press of the POWER LEVEL pad.
Press the POWER LEVEL pad one or more times until you get the desired power level.
4. Press NUMBER pads to set the cooking time.
Result: The maximum time according to each cooking power level can be referred to in the title “Power Levels and Time Variations”. The NUMBER pads will not operate or respond when you press a cooking time exceeding the maximum value.
NOTE: It is not possible to set a cooking time for longer than the maximum time allowed on the chosen program. The power level indicator will flash and it is advisable to press CANCEL and to enter a new power level and cooking time.
5. Hold down PROGRAM LOCK pad and then press PROGRAM pad. Hold together for 2 sec once again.
Result: PROG indicator and memory number indicator blink 3 times in the digital display with a beep sound. And then the display goes blank.
Caution: Be sure to press the pads firmly in the right position.
6. When you want to program more, repeat the procedures above again.
Memory programs are available up to 30 items. Make sure the unit is properly programmed.
After programming is finished, all you have to do for memory cooking is to press the NUMBER pad. Then the selected memory program automatically starts cooking.
How to Operate Memory Cooking
After having finished memory programming, just press the NUMBER pad of the memory number you want to select. The oven will automatically start heating according to the pre-programmed cooking time and power
level after a short delay (5 sec).
1.Make sure the oven is plugged into a properly earthed electrical outlet and ‘ON’ appears in the display window.
2. Open the door.
The oven lamp will be turned on.
3. Put the food into a suitable container, place it in the centre of the oven and then close the door securely.
Result: The oven lamp will go off.
4. Press NUMBER pad.
Result: After 2 seconds, the selected memory program automatically starts heating.
Stopping the Cooking
You can stop cooking at any time so that you can:
• Check the food
• Turn the food over or stir it
• Leave it to stand
To stop the cooking;
Temporarily: Open the door or press DN pad once.
Result: Cooking stops. To resume cooking, close the door and press again.
* Completely: Press the DN pad twice.
Result: The cooking settings are cancelled.
If you want to cancel any cooking settings before starting cooking, simply press CANCEL pad once.
Magnetron and Hi voltage transformer Replacement
Remove the magnetron including the shield case, permanent magnet, choke coils and capacitors (all of which are contained in one assembly).
1. Remove the outer panel.
NOTE: Before servicing, make sure to discharge electric charge remaining on the high voltage capacitors or wait for more than 5 min.
2. Remove the back cover.
3. Disconnect all lead wires from the magnetron.
4. Remove screws securing the duct-MGT and duct-fan.
5. Remove the nut-flanges securing the magnetron by using a box wrench
6. Take out the magnetron very carefully.
NOTE1: When removing the magnetron, make sure that its antenna does not hit any adjacent parts, or it may be damaged.
NOTE2: When replacing the magnetron, be sure to remount the magnetron gasket in the correct position and make sure the gasket is in good condition.
1.Discharge the high voltage capacitor.
2. Disconnect all the leads.
3. Remove the mounting bolts securing the HVT.
4. Reconnect the leads correctly and firmly.
Door Assembly and door handle Replacement
Be sure to wear gloves when you disassemble or assemble the parts.
1. Remove hex bolts securing the upper hinge and lower hinge. Then remove the door assembly.
2. Insert the flat screwdriver or thin metal plate into the gap between the door E and door C to remove Door C from the door assembly.
3. Remove 2 screws securing the Door Handle.
4. Unbend the 6 metal tabs around the trim of Decoration Door Cover.
5. Remove 3 screws securing the Door E Ass’y.
6. Remove upper hinge and lower hinge.
7. Remove Decoration Door, Screen B, Key-Door, Spring-Key, Pin-Key as needed.
Removal of Door Handle

1.Remove hex bolts securing the upper hinge and lower hinge. Then remove the door assembly.
2. Insert the flat screwdriver or thin metal plate into the gap between the door E and door C to remove Door C from the door assembly.
NOTE: Be careful when handling Door C as is fragile.
NOTE: The thickness of the flat screwdriver or thin metal plate inserted into the gap should be 0.5mm or less.
3. Remove 2 screws securing the Door Handle to the Door E Ass’y.
4. Unbend the 2 metal tabs at both ends of the Door Handle to remove the Door Handle Cover from the Door Handle.
[After replacement of the defective component parts of the door, reassemble it and follow the instructions below for proper installation and adjustment so as to prevent an excessive microwave leakage]
1. When mounting the door to the oven, be sure to adjust the door parallel to the bottom line of the oven face plate by moving the upper hinge and lower hinge in the direction necessary for proper alignment.
2. Adjust so that the door has no play between the inner door surface and oven front surface. If the door assembly is not mounted properly, microwave energy may leak from the space between the door and oven.
3. Do the microwave leakage test.
Procedure for Measurement of Microwave Energy Leakage
1)Pour 275 ±15cc of 20°C±5°C ( 68°F±9°F ) water in a beaker which is graduated to 600cc, and place the beaker in the center of the oven.
2) Start to operate the oven and measure the leakage by using a microwave energy survey meter.
3) Set survey meter with dual ranges to 2,450MHz.
4) When measuring the leakage, always use the 2 inch spacer cone with the probe. Hold the probe perpendicular to the cabinet door. Place the spacer cone of the probe on the door and/or cabinet door seam and move along the seam, the door viewing window and the exhaust openings moving the probe in a clockwise direction at a rate of 1 inch/sec. If the leakage testing of the cabinet door seam is taken near a corner of the door, keep the probe perpendicular to the areas making sure that the probe end at the base of the cone does not get closer than 2 inches to any metal. If it gets closer than 2 inches, erroneous readings may result.
5) Measured leakage must be less than 4mW/cm2, after repair or adjustment.
Note on Measurement
1) Do not exceed the limited scale.
2) The test probe must be held on the grip of the handle, otherwise a false reading may result when the operator's hand is between the handle and the probe.
3) When high leakage is suspected, do not move the probe horizontally along the oven surface; this may cause damage to the probe.
4) Follow the recommendation of the manufacturer of the microwave energy survey meter.
Record keeping and notification after measurement
1) After adjustment and repair of a radiation preventing device, make a repair record for the measured values, and keep the data.
2) If the radiation leakage is more than 4mW/cm2 after determining that all parts are in good condition, functioning properly and the identical parts are replaced as listed in this manual, notify that fact to ; CENTRAL SERVICE CENTRE
3) At least once a year have the microwave energy survey meter checked for accuracy by its manufacturer.
Replacement of Fuse, H.V.Fuse, Drive Motor & Ass’y Stirrer
1.Disconnect the oven from the power source.
2. Remove defective fuse from Noise filter.
3. When replacing the fuse, be sure to use an exact replacement part. If new fuse blows out again after replacement, check the primary interlock switch, door sensing switch and interlock monitor switch.
4. When the above three switches operate properly, check if any other part such as the control circuit board, ventilation motor or high voltage transformer is defective.
Replacement of Drive Motor
1. Remove outer panel and back-cover.
2. Disconnect all the lead wires from the drive motor.
3. Remove a screw securing the drive motor.
4. When replacing the drive motor, be sure to remount it in the correct position with the coupler.
5. Connect all the leads to the drive motor.
6. Screw the drive motor to the bracket motor with a screw driver.
Replacement of Ass’y Stirrer
1.Remove a screw securing the drive motor.
2. Open the door.
3. Hold side stoppers of ceiling cover (Ass’y Stirrer Cover) with both hands and pull them in and down.
4. Take the ceiling cover out of the oven cavity.
5. Remove plastic clips securing the Ass’y Stirrer.
Caution: When removing the Ass’y Stirrer Cover, be sure to be extremely careful about the exposed inside components on the top of the oven cavity. If any of them are deformed, abnormal symptom can happen such as arcing or sparks during operation.
Replacement of Lamp
You don’t need to remove the outer panel or other parts in order to replace a lamp.
1. Remove a screw securing the lamp cover.
2. Remove the lamp by rotating it clockwise.
3. Replace with a new lamp by rotating it counterclockwise.
NOTE : If it is necessary to replace the lamp holder, you can disconnect lead wires by pushing down on the hole of lead wires using a long pointed tool.
Replacement of Air Filter
Pull out the spacer pins at both ends of the Air Filter. Then the locking clamps inside are released.
2. Lift the Air Filter off the post carefully.
Note: Spacer pins are not detachable from the Air Filter.
High Voltage Capacitor Replacement
It is not necessary to remove Magnetron in order to remove HVC.
1. Remove the outer panel and back cover.
2. Discharge the high voltage capacitor.
3. Remove HVT wire and H.V.Fuse.
4. Remove screws securing HVC bracket.
Magnetron
Continuity checks can indicate only an open filament or a short magnetron. To diagnose an open filament or short magnetron :
1. Isolate the magnetron from the circuit by disconnecting its leads.
2. A continuity check across the magnetron filament terminals should indicate one ohm or less.
3. A continuity check between each filament terminal and magnetron case should read open.
High Voltage Capacitor
1.Check continuity of the capacitor with the meter set at the highest resistance scale.
2. Once the capacitor is charged, a normal capacitor shows continuity for a short time, and then indicates 9MΩ.
3. A shorted capacitor will show continuous continuity.
4. An open capacitor will show constant 9MΩ.
5. Resistance between each terminal and chassis should read infinite.
High Voltage Diode
1.Isolate the diode from the circuit by disconnecting its leads.
2. With the ohm-meter set at the highest resistance scale, measure across the diode terminals. Reverse the meter leads and read the resistance. A meter with 6V, 9V or higher voltage batteries should be used to
check the front-to back resistance of the diode (otherwise an infinite resistance may be read in both directions). The resistance of a normal diode will be infinite in one direction and several hundred KΩ in the other direction.
Adjustment of Primary, Door Sensing and Monitor Switch
For continued protection against radiation hazard, replace parts in accordance with the wiring diagram and be sure to use the correct part number for the following switches: Primary and door sensing switches, and the interlock monitor switch (replace all together). Then follow the adjustment procedures below. After repair and adjustment, be sure to check the continuity of all interlock switches and the interlock monitor switch.
1.When mounting Primary switch and Interlock Monitor switch to Latch Body.
NOTE:No specific adjustment during installation of Primary switch and Monitor switch to the latch body is necessary.
2. When mounting the Latch Body to the oven assembly, adjust the Latch Body by moving it so that the oven door will not have any play in it.  Check for play in the door by pulling the door assembly. Make sure that the latch keys move smoothly after adjustment is completed.  Completely tighten the screws holding the Latch Body to the oven assembly.
3. Reconnect to Monitor switch and check the continuity of the monitor circuit and all latch switches again by following the components test procedures.
4. Confirm that the gap between the switch housing and the switch actuator is no more than 0.5mm when door is closed.
Exploded view, schematic and wiring diagram

LAMP: Lamp Relay (250V 5A)
MAIN: Main Relay (250V 16A)
VENT: Ventilation Motor Relay (250V 5A)
IR1: Inrush Relay1 (250V 5A)
IR2: Inrush Relay2 (250V 5A)
P1: Power Relay1 (250V 16A)
P2: Power Relay2 (250V 16A)
Operating Sequence
When the oven is set to power level of 100%, 70% or 50%
When the oven is operating under the power level of 100%, 70% or 50%, the coil of power relay 1 and 2 are energized intermittently by ON and OFF cycle of 30 seconds in order to supply power source to the High
Voltage Transformer and thus to oscillate the magnetron.
When the oven is set to DEFROST power position
1.When the oven is set to DEFROST power position, the coil of power relay 1 and 2 is programmed to operate not together but alternately. That means power relay 1 should not work when the power relay 2 does(or relay 2 should not work when the power relay 1 does). The power realy 1 is energized for 15 seconds and then the power relay 2 is energized for 15 seconds in turn. One complete ON and OFF cycle time of the power relay 1 and 2 is 30 seconds.

How to enter the service mode – JVC LT26WX84 NTSC LCD TV, adjustments, SMPS schematic

$
0
0

JVC LT-26WX84/T LCD FLAT TELEVISION SB5 CHASSIS.  TV RF System- CCIR (M); Color System- NTSC; Sound System- BTSC (Multi Channel Sound)
PIXEL FAULT
There are three pixel faults - bright fault , dark fault and flicker fault - that are respectively defined as follows.
(1) BRIGHT FAULT
In this pixel fault, a cell that should not light originally is lighting on and off.
For checking this pixel fault, input ALL BLACK SCREEN and find out the cell that is lighting on and off.
(2) DARK FAULT
In this pixel fault, a cell that should light originally is not lighting or lighting with the brightness twice as brighter as originally lighting.
For checking this pixel fault, input 100% of each R/G/B colour and find out the cell that is not lighting.
(3) FLICKER FAULT
In the pixel fault, a cell that should light originally or not light originally is flashing on and off.
For checking this pixel fault, input ALL BLACK SCREEN signal or 100% of each RGB colour and find out the cell that is flashing on and off
REMOVING THE MI-COM & DIST MODULE PWB
• Remove the STAND.
• Remove the REAR COVER.
• DIGITAL INPUT MODULE PWB
(1) Remove the 7 screws [T], and remove the VIDEO PWB BRACKET.
(2) Remove the 4 screws [U], and remove the MI-COM & DIST MODULE PWB from the VIDEO PWB BRACKET.
MEMORY IC REPLACEMENT
This memory IC stores data for proper operation of the video and deflection circuits.
When replacing, be sure to use an IC containing this (initial value) data.
MEMORY IC REPLACEMENT PROCEDURE
(1) Power off
Switch off the power and disconnect the power cord from the wall outlet.
(2) Replace the memory IC
Initial value must be entered into the new IC.
(3) Power on
Connect the power cord to the wall outlet and switch on the power.
(4) SERVICE MODE setting
Before entering the SERVICE MODE, confirm that the setting of TV/CATV SW of the REMOTE CONTROL UNIT is at the "TV" side and the setting of VCR/DVD SW of the REMOTE CONTROL UNIT is at the "VCR" side. If the switches have not been properly set, you cannot enter the SERVICE MODE.
a) Press [SLEEP TIMER] key and, while the indication of SLEEP TIMER 0 MIN is being displayed, press [DISPLAY] key and [VIDEO STATUS] key on the remote control unit  simultaneously.
b) The SERVICE MODE screen is displayed.
c) Verify what to set in the SERVICE MODE, and set whatever is necessary.  Refer to the SERVICE ADJUSTMENT for setting.
d) Press the [BACK] key twice to return normal screen.
(5) Receive channel setting
Refer to the OPERATING INSTRUCTIONS (USER'S GUIDE) and set the receive channels (Channels Preset) as described.
(6) User settings
Check the user setting items according to after page.
Where these do not agree, refer to the OPERATING INSTRUCTIONS (USER'S GUIDE) and set the items as described.
REMOTE CONTROL MENU OPERATION
(1) PICTURE ADJUSTMENT
Customers can adjust the picture setting of menu screen as their own like but the picture standard value during factory shipment is as below.
HOW TO ENTER THE SERVICE MODE
NOTE:
Ensure that the cursor (arrow) of the User Menu screen is pointing at Picture Control.
Before entering the SERVICE MODE, confirm that the setting of TV / CATV switch of the REMOTE CONTROL UNIT is at the "TV" side and the setting of VCR / DVD switch is at the "VCR" side. If the switches have not been properly set, you cannot enter the SERVICE MODE.
(1) Set to 0 minutes using the [SLEEP TIMER] key.
(2) Press the [VIDEO STATUS] key and [DISPLAY] key simultaneously, then enter the SERVICE MODE mode.
(3) When the Main Menu is displayed, press any key of the [0] to [9] key to enter the corresponding menu mode.
*Press any of the [0] to [9] keys before the SERVICE MODE mode disappears.
(4) Select the service item using the [ CH + ] / [ CH - ] key.
(5) Set the value using the [ VOL + ] / [ VOL - ] key.
(6) Press the [MUTING] key to save the value.
HOW TO EXIT THE SERVICE MODE
Press the [ BACK ] key to exit the Service mode.
BASIC OPERATION OF SERVICE MODE

SERVICE MODE ITEMS
In general, basic setting (adjustments) items or verifications are performed in the SERVICE MODE
HOW TO ENTER THE SELF-DIAGNOSIS DISPLAY MODE
Before entering the Self-diagnosis Display mode, confirm that the setting of TV / CATV SW of the REMOTE CONTROL UNIT is at the "TV" side and the setting of VCR / DVD SW is at the "VCR" side. If the switches have not been properly set, you cannot enter the Self-diagnosis Display mode.
(1) Press the [SLEEP TIMER] key and set it to 30 minutes.
(2) Press the [VIDEO STATUS] key and [DISPLY] key simultaneously, then enter the TEST MODE.
(3) Press the [4] key (Self-diagnosis Display mode) before the service mode screen disappears.
(4) Press the [MTS] key to enter Page 2 of the Self-diagnosis Display mode.
*Use the [MTS] key to toggle between Page 1 and Page 2.
NOTE:
The remote control unit attached to this set does not contain the [MTS] key. To perform the procedure (4), use a remote control unit that contains the [MTS] key.
HOW TO EXIT THE SELF-DIAGNOSIS DISPLAY MODE
To Save Failure History:
Turn off the power by unplugging the AC power cord plug when in the self-diagnosis display mode.
To Clear (Reset) Failure History:
Turn off the power by pressing the [POWER] key on the remote control unit when in the self-diagnosis display mode
FAILURE HISTORY
Failure history can be counted up to 9 times for each item. When the number exceeds 9, display will remain. Failure history will be stored in the memory unless it has been deleted.
NOTE:
Only SYNC (with/without sync signals) will be neither counted nor stored. POINTS TO NOTE WHEN USING THE SELF-DIAGNOSIS FEATURE
In addition to circuit failures (abnormal operation), the following cases may also be diagnosed as "Abnormal" and displayed and counted as "NG".
(1) Temporary defective transmissions across circuits due to pulse interruptions
(2) Misalignment in the on/off timing of power for I2C bus (VCC) when turning on/off the main power.
Diagnosis may be impeded if a large number of items are displayed as "NG". As such, start self-diagnosis check only after 3 seconds in the case of receivers and 5 seconds in the case of panels upon turning on the power. If recurrences are expected, ensure to clear (reset) the failure history and record the new diagnosis results.
DISPLAY METHOD WHEN RASTER IS NOT AVAILABLE
When raster is not displayed due to failure of the set, the POWER LED light will flash to indicate the failure mode. Trigger for forced shutdown of power is stored and displayed.
Details on Operation
Power of TV will be turned off when NG is detected for LOW B short Protection". "POWER LED" will start flashing immediately after power is turned off and power of tuner and panel cannot be turned on upon shutdown until the AC plugs are disconnected once and reconnected.
REMOVING THE POWER PWB
• Remove the STAND.
• Remove the REAR COVER.
• Remove the FAN BRACKET.
• Remove the POWER CORD.
• Remove the RECEIVER PWB.
(1) Remove the 4 screws [X], and remove the AV JACK BRACKET.
(2) Remove the 6 screws [Y], and remove the POWER PWB.
(3) Remove the 6 screws [Z], and remove the CHASSIS BASE
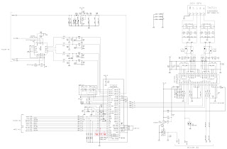
SMPS SCHEMATIC [Circuit diagram]
REMOVING THE BACKLIGHT UNIT
NOTE:
Do not carry out the following procedure in a dusty and dirty place.
If the surface of LCD GLASS, the surface of DIFFUSER SHEET, and the inside of BACKLIGHT UNIT are dusty or dirty, they cause unevenness of a displayed screen.
• Remove the CONTROL PWB.
• Remove the INVERTER PWB.
• Place the LCD UNIT with the screen facing upward.
Remove the 8 screws [E], 4screws [F], and 4 screws [G] (16 screws in total), and remove the MAIN CHASSIS.
NOTE:
Be careful not to damage the SOURCE IC and the GATE IC on the side of LCD GLASS when removing the MAIN CHASSIS.
(2) Remove the 6 screws [H] from the top side of the LCD UNIT.
(3) Remove the 12 screws [I] from the sides of the LCD UNIT.  Then, LCD GLASS, DIFFUSER SHEET, and BACKLIGHT UNIT are removed.
Universal remote control set-up codes for JVC TVs.  If your TV need a 3 digit code, delete the leading Zero, from each of the code said below, and then check.  Set-up procedure of different brand remote controls will not be the same.  You have to refer the user manual of that remote control to know more about it.
0516 0658 0502 0513 0684 0753 0541 0673 0195 0456 0601 0514 0193 0214 0054 0720 0533 0699 0361 0616 0338 0209

40HFL5010T Philips LED LCD TV Service mode and adjustments, firmware update, Error codes, LED blinking codes and more

$
0
0

Philips 40HFL5010T/12 - Chassis TPM15.3HE LA - Service Modes, Error Codes, and Fault Finding

Software Identification, Version, and Cluster
The software ID, version, and cluster will be shown in the main menu display of SAM and CSM.
The screen will show: “AAAAAAB-XXX.YYY.MMM.TTT”, where:
• AAAAAA is the chassis name: TPN141HE/TPN142HE.
• B is the region indication: E = Europe, A = AP/China, U = NAFTA, L = LATAM.
• XXX is the main version number: this is updated with a major change of specification (incompatible with the previous software version). Numbering will go from 0- 255.
• YYY is the sub version number: this is updated with a minor change of specification (incompatible with the previous versions). Numbering will go from 0- 255.
• MMM is the number of the mandatory (upgrade) release in association with the area of the mandatory (upgrade) release. Numbering will go from 0 - 255.
• TTT bit 7 to 1 is the area of the mandatory (upgrade) release where 0 - none, 1 - Netflix, rest reserved.
• TTT bit 0 : 0 = development release, 1 = production release.
Display Option Code Selection
When after an SSB or display exchange, the display option code is not set properly, it will result in a TV with “no display”.
Therefore, it is required to set this display option code after such a repair.
To do so, press the following key sequence on a standard RC transmitter: “062596” directly followed by MENU and “xxx”, where “xxx” is a 3 digit decimal value of the panel type.

 When the value is accepted and stored in NVM, the set will switch to Stand-by, to indicate that the process has been completed.  During this algorithm, the NVM-content must be filtered, because several items in the NVM are TV-related and not SSB related (e.g. Model and Prod. S/N). Therefore, “Model” and “Prod. S/N” data is changed into “See Type Plate”. In case a call centre or consumer reads “See Type Plate” in CSM mode.
Life Timer
During the life time cycle of the TV set, a timer is kept (called “Op. Hour”). It counts the normal operation hours (not the Stand-by hours). The actual value of the timer is displayed in SAM in a decimal value. Every two soft-resets increase the hour by + 1. Stand-by hours are not counted.
Service Alignment Mode (SAM)
To activate SAM, use one of the following methods:
• Press the following key sequence on the remote control transmitter: “062596”, directly followed by the “OK/INFO” button. Do not allow the display to time out between entries while keying the sequence.
• Or via ComPair.
After entering SAM, the following items are displayed, with “SAM” in the upper right corner of the screen to indicate that the television is in Service Alignment Mode.
How to Navigate
• In the SAM menu, select menu items with the UP/DOWN keys on the remote control transmitter. The selected item will be indicated. When not all menu items fit on the screen, use the UP/DOWN keys to display the next/previous menu items.
• With the “LEFT/RIGHT” keys, it is possible to:
– (De) activate the selected menu item.
– (De) activate the selected sub menu.
– Change the value of the selected menu item.
• When you press the MENU button once while in top level SAM, the set will switch to the normal user menu (with the SAM mode still active in the background)
How to Store SAM Settings
To store the settings changed in SAM mode (except the RGB Align settings), leave the top level SAM menu by using the POWER button on the remote control transmitter or the television set. The mentioned exceptions must be stored separately via the STORE button.
How to Exit SAM
Use one of the following methods:
• Switch the set to STANDBY by pressing the mains button on the remote control transmitter or the television set.
• Via a standard RC-transmitter, key in “00” sequence.
Note: When the TV is switched “off” by a power interrupt while in SAM, the TV will show up in “normal operation mode” as soon as the power is supplied again. The error buffer will not be cleared.
How to Activate the Factory mode
To activate the Factory mode, use the following method: 
• Press the following key sequence on the remote control transmitter: from the “Menu/Home screen” press “1999”, directly followed by the “Back” button. Do not allow the display to time out between entries while keying the sequence.
How to Exit the Factory mode
Use one of the following methods:
• Select EXIT_FACTORY from the menu and press the “OK” button.
Note: When the TV is switched “off” by a power interrupt, or normal switch to “stand-by” while in the factory mode, the TV will show up in “normal operation mode” as soon as the power is supplied again. The error buffer will not be cleared.
Customer Service Mode (CSM)
The Customer Service Mode shows error codes and information on the TVs operation settings. The call centre can instruct the customer (by telephone) to enter CSM in order to identify the status of the set.This helps the call centre to diagnose problems and failures in the TV set before making a service call. The CSM is a read-only mode; therefore, modifications are not possible in this mode.
Specifications
• Ignore “Service unfriendly modes”.
• Line number for every line (to make CSM language independent).
• Set the screen mode to full screen (all contents on screen is visible).
• After leaving the Customer Service Mode, the original settings are restored.
• Possibility to use “CH+” or “CH-” for channel surfing, or enter the specific channel number on the RC.
To activate CSM, press the following key sequence on a standard remote control transmitter: “123654” (do not allow the display to time out between entries while keying the sequence).
After entering the Customer Service Mode, the following items are displayed.
Contents of CSM
 1.1 Set Type This information is very helpful for a helpdesk/workshop as reference for further diagnosis. In this way, it is not necessary for the customer to look at the rear of the TV-set. Note that if an NVM is replaced or is initialized after corruption, this set type has to be re-written to NVM.
 1.2 Production code Displays the production code (the serial number) of the TV. Note that if an NVM is replaced or is initialized after corruption, this production code has to be re-written to NVM.
 1.3 Installation date Indicates the date of the first installation of the TV. This date is acquired via time extraction.
 1.4a Option Code 1 Gives the option codes of option group 1 as set in SAM.
 1.4b Option Code 2 Gives the option codes of option group 2 as set in SAM.
 1.5 SSB Gives an identification of the SSB as stored in NVM. Note that if an NVM is replaced or is initialized after corruption, this identification number has to be re-written to NVM. This identification number is the 12NC number of the SSB.
 1.6 Display 12NC NVM read/write.
 1.7 PSU 12NC NVM read/write.
 2.1 Current Main SW Displays the built-in main software version. In case of field problems related to software, software can be upgraded. As this software is consumer upgradeable, it will also be published on the internet.
 2.2 Development SW Version Displays the built-in main software version. In case of field problems related to software, software can be upgraded. As this software is consumer upgradeable, it will also be published on the internet.
 2.3 Standby SW Displays the built-in stand-by processor software version. Upgrading this software will be possible via USB.
 2.4 Panel Code Displays the Display Code number.
 2.5 Bootloader ID ID of Bootloader.
 2.6 NVM version Detects and displays NVM version.
 2.7 Flash ID ID of flash model.
 2.8 e-UM version eDFU (help) version.
 2.9 Channel Table Structure Version version of channel table structure.
• 2.10 Error Codes Detects and displays errors.
 3.1 Signal Quality Analog/digital signal strength.
 3.2 Child lock Not active / active. This is a combined item for locks. If any lock (channel lock, parental lock) is active, it is indicated as “active”.
 3.3 HDCP keys Indicates the validity of the HDMI keys (or HDCP keys). In case these keys are not valid and the customer wants to make use of the HDMI functionality, the SSB has to be replaced.
 3.4 Ethernet MAC address A Media Access Control address (MAC address) is a unique identifier assigned to network interfaces for communications on the physical network segment.
 3.5 Wireless MAC address Wireless Media Access Control address.
 3.6 BDS key for Hotel model only.
 3.7 CI module check if CI card is insert.
 3.8 CI+ protected service CI+ key status.
 3.4 Ethernet MAC address A Media Access Control
address (MAC address) is a unique identifier assigned to network interfaces for communications on the physical network segment.
 3.5 Wireless MAC address Wireless Media Access Control address.
 3.6 BDS key for Hotel model only.
 3.7 CI module check if CI card is insert.
 3.8 CI+ protected service CI+ key status.
How to Navigate
By means of the “CURSOR-DOWN/UP” knob (or the scroll wheel) on the RC-transmitter, can be navigated through the menus.
To Exit CSM
To exit CSM, use one of the following methods.
• Press the MENU/HOME button on the remote control transmitter.
• Press the POWER button on the remote control transmitter.
• Press the POWER button on the television set.
Compare
ComPair (Computer Aided Repair) is a Service tool for Philips Consumer Electronics products. and offers the following:
1. ComPair helps to quickly get an understanding on how to repair the chassis in a short and effective way.
2. ComPair allows very detailed diagnostics and is therefore capable of accurately indicating problem areas. No knowledge on I2C or UART commands is necessary, because ComPair takes care of this.
3. ComPair speeds up the repair time since it can automatically communicate with the chassis (when the micro processor is working) and all repair information is directly available.
4. ComPair features TV software up possibilities.
ComPair consists of a Windows based fault finding program and an interface box between PC and the (defective) product. The ComPair II interface box is connected to the PC via an USB cable. For the TV chassis, the ComPair interface box and the TV communicate via a bi-directional cable via the service connector(s).
The ComPair fault finding program is able to determine the problem of the defective television, by a combination of automatic diagnostics and an interactive question/answer procedure.
To Connect
This is described in the chassis fault finding database in ComPair.
[It is compulsory to connect the TV to the PC as shown in the picture below (with the ComPair interface in between), as the ComPair interface acts as a level shifter. If one connects the TV directly to the PC (via UART), ICs can be blown]
To Order
ComPair II order codes:
• ComPair II interface: 3122 785 91020.
• Software is available via the Philips Service web portal.
• ComPair UART interface cable for TPM10.1x xx. (using DB9 to 2mm pitch JST connector): 3122 785 90630.
ComPair II interface connection
Software Upgrading
Preparing a portable memory for software upgrade
The following requirements have to be met:
1. A personal computer connected to the internet.
2. An archive utility that supports the ZIP-format (e.g. WinZip for Windows or Stufflt for Mac OS).
3. A FAT formatted USB memory stick (preferably empty)
Note:
1. Only FAT/DOS-formatted memory sticks are supported.
2. Only use software update files that can be found on the "http://www.philips.com/" support web site.
Check the current TV software version
Before starting the software upgrade procedure, it is advised to check that what the current TV software:
1. Press the “1 2 3 6 5 4” button on the remote control to enter the CSM (Customer Service Mode).
2. Use the up/down cursor keys to select “Current Main Software”.
If the current software version of the TV is the same as the latest update file found on http://www.philips.com/support, it is not necessary to update the TV software.
Download the latest software
1. Open the internet page http://www.philips.com/support.
2. Find information and software related to the TV.
3. Select the latest software update file and download it to the PC.
4. Insert the USB memory stick into one of the USB ports of the PC.
5. Decompress the downloaded ZIP file and copy it to the root directory of the USB flash drive.
Update the TV software
1. Turn the TV on and wait for it to boot completely.
2. Insert the USB memory stick that contains the software update files in one of the TV’s USB ports.
3. The TV will detect the USB memory stick automatically. Then a window jumps out as .
Note: If the USB flash drive is not detected after power up, disconnect it and re-insert it.
4. Select [Update] and press OK.
5. To proceed, In next menu select [Start] and press OK to start software updates.
6. Upgrading will now begins and the status of the updating progress will be displayed.
7. When the TV software is updated. Remove your USB flash drive, then select [Restart] and press OK to restart the TV. 
FUS_clustername_version.zip: Contains the
“autorun.upg” which is needed to upgrade the TV main software and the software download application.
• NVM_clustername_version.zip: Default NVM content.
Must be programmed via ComPair.
To Copy NVM Data to/from USB
When copying data to and from a USB memory stick, the folder “repair” is used. When inserting an empty USB memory stick, and downloading data to the stick, the TV will create this folder.
When sending data from a USB memory stick to a TV, the intended data must be available in the “repair” folder.
Note that when copying EDID data to the TV, all necessary EDID files must be in this folder.
Error Codes
Error codes are required to indicate failures in the TV set. In principle a unique error code is available for every:
• Activated (SW) protection.
• Failing I2C device.
• General I2C error.
The last five errors, stored in the NVM, are shown in the Service menu’s. This is called the error buffer.
The error code buffer contains all errors detected since the last time the buffer was erased. The buffer is written from left to right. When an error occurs that is not yet in the error code buffer, it is displayed at the left side and all other errors shift one position to the right.
An error will be added to the buffer if this error differs from any error in the buffer. The last found error is displayed on the left.
An error with a designated error code never leads to a deadlock situation. It must always be diagnosable (e.g. error buffer via OSD or blinking LED or via ComPair).
In case a failure identified by an error code automatically results in other error codes (cause and effect), only the error code of the MAIN failure is displayed.
To Read the Error Buffer
On screen via the SAM/SDM/CSM (if you have a picture).
Example:
– ERROR: 000 000 000 000 000: No errors detected
– ERROR: 013 000 000 000 000: Error code 13 is the last and only detected error
– ERROR: 034 013 000 000 000: Error code 13 was detected first and error code 34 is the last detected (newest) error.
Via the blinking LED procedure (when you have no picture)
In this chassis only “layer 2” error codes are available and point to problems on the SSB. They are triggered by LED blinking when CSM is activated. Only the following layer 2 errors are defined.
To Clear the Error Buffer
The error code buffer is cleared in the following cases:
• By using the CLEAR command in the SAM menu
• By using the CLEAR command in the Factory mode:
• By using the following key sequence on the remote control transmitter: “062599” directly followed by the OK button.
• If the contents of the error buffer have not changed for 50 hours, the error buffer resets automatically.
Note: If you exit SAM by disconnecting the mains from the television set, the error buffer is not reset.
The Blinking LED Procedure
The software is capable of identifying different kinds of errors.Because it is possible that more than one error can occur over time, an error buffer is available, which is capable of storing the last five errors that occurred. This is useful if the OSD is not working properly.
Errors can also be displayed by the blinking LED procedure.The method is to repeatedly let the front LED pulse with as many pulses as the error code number, followed by a period of 1.5 seconds in which the LED is “off”. Then this sequence is repeated.
Example (1): error code 4 will result in four times the sequence LED “on” for 0.25 seconds / LED “off” for 0.25 seconds. After this sequence, the LED will be “off” for 1.5 seconds. Any RC command terminates the sequence. Error code LED blinking is in red color.
Example (2): the content of the error buffer is “12 9 6 0 0” After entering SDM, the following occurs.
• 1 long blink of 5 seconds to start the sequence.
• 12 short blinks followed by a pause of 1.5 seconds.
• 9 short blinks followed by a pause of 1.5 seconds.
• 6 short blinks followed by a pause of 1.5 seconds.
• 1 long blink of 1.5 seconds to finish the sequence.
• The sequence starts again with 12 short blinks.
NVM Editor
In some cases, it can be convenient if one directly can change the NVM contents. This can be done with the “NVM Editor” in SAM mode. With this option, single bytes can be changed.
Do not change these, without understanding the function of each setting, because incorrect NVM settings may seriously hamper the correct functioning of the TV set!
• Always write down the existing NVM settings, before changing the settings. This will enable you to return to the original settings, if the new settings turn out to be incorrect.
Load Default NVM Values
It is possible to upload the default values to the NVM with ComPair in case the SW is changed, the NVM is replaced with a new (empty) one, or when the NVM content is corrupted.
After replacing an EEPROM (or with a defective/no EEPROM), default settings should be used to enable the set to start-up and allow the Service Default Mode and Service Alignment Mode to  be accessed.
No Picture
When you have no picture, first make sure you have entered the correct display code.
Unstable Picture via HDMI input
Check (via ComPair or factory mode) if HDMI EDID data is properly programmed.
No Picture via HDMI input
Check if HDCP key is valid. This can be done in CSM.
TV Will Not Start-up from Stand-by
Possible Stand-by Controller failure. Re-flash the software.
Audio Amplifier
The Class D-IC U602 has a power pad for cooling. When the IC is replaced it must be ensured that the power pad is very well pushed to the PWB while the solder is still liquid. This is needed to insure that the cooling is guaranteed; otherwise the Class D-IC could break down in short time.
CSM
When CSM is activated and there is a USB memory stick connected to the TV, the software will dump the complete CSM content to the USB memory stick. The file (Csm.txt) will be saved in the root of the USB memory stick.
Loudspeakers
Make sure that the volume is set to minimum during disconnecting the speakers in the ON-state of the TV. The audio amplifier can be damaged by disconnecting the speakers during ON-state of the set.
Display option code
Attention: In case the SSB is replaced, always check the Panel Code in CSM, even when picture is available. Performance with the incorrect display option code can lead to unwanted side-effects for certain conditions.

        Google.com/+GopakumarGopalan

LED LCD TV – Philips 40HFL5010T alignment procedure – Applicable to all HFL xxxx series Philips LCD TVs

$
0
0

General Alignment Conditions
Perform all electrical adjustments under the following conditions:
• Power supply voltage: 90 - 264 VAC, 50/ 60
± 3 Hz.
• Connect the set to the mains via an isolation transformer with low internal resistance.
• Allow the set to warm up for approximately 15 minutes.
• Measure voltages and waveforms in relation to correct ground (e.g. measure audio signals in relation to AUDIO_GND).
Caution: It is not allowed to use heat sinks as ground.
• Test probe: Ri > 10 M
W, Ci < 20 pF.
• Use an isolated trimmer/screwdriver to perform alignments.
Hardware Alignments: Not applicable.
Software Alignments
Put the set in SAM mode (see Chapter 5. Service Modes, Error Codes, and Fault Finding at previous post here). The SAM menu will now appear on the screen. Select RGB Align and go to one of the sub menus.
The alignments are explained below.
The following items can be aligned:
• White point.
To store the data:
• Press OK on the RC before the cursor is moved to the left.
• Select “Store” and press OK on the RC.
• Switch the set to stand-by mode.
For the next alignments, supply the following test signals via a video generator to the RF input:
• EU/AP-PAL models: a PAL B/G TV-signal with a signal strength of at least 1 mV and a frequency of 475.25 MHz
• US/AP-NTSC models: an NTSC M/N TV-signal with a signal strength of at least 1 mV and a frequency of 61.25 MHz (channel 3).
• LATAM models: an NTSC M TV-signal with a signal strength of at least 1 mV and a frequency of 61.25 MHz (channel 3)
Before alignment, set the picture as follows
White Tone Alignment
• Activate SAM.
• Select “RGB Align.” and choose a color temperature.
• Use a 100% white screen as input signal and set the following values:
– “Red BL Offset” and “Green BL Offset” to “7” (if present).
– All “White point” values initial to “128”
In case you have a colour analyser:
• Measure with a calibrated (phosphor- independent) color analyser (e.g. Minolta CA-210) in the centre of the screen.
Consequently, the measurement needs to be done in a dark environment.
• Adjust the correct x, y coordinates (while holding one of the White point registers R, G or B on max. value) by means of decreasing the value of one or two other white points to the correct x, y coordinates (see Table below). Tolerance: dx:
±0.003, dy: ± 0.003.
• Repeat this step for the other colour Temperatures that need to be aligned.
• When finished return to the SAM root menu and press STANDBY on the RC to store the aligned values to the NVM.
If you do not have a colour analyser, you can use the default values. This is the next best solution. The default values are average values coming from production (statistics).
Display Adjustment
You can use the default values. The default values are average values coming from production.
• Enter SAM mode.
• Select a colour temperature (e.g. COOL, NORMAL, or WARM).
• Set the RED, GREEN and BLUE default values according to the values in back to div.table below.
• When finished press OK on the RC, then press STORE to store the aligned values to the NVM.
• Restore the initial picture settings after the alignments.
Click on the tables to magnify
This group setting of colour temperature will be applied automatically to the TV / VGA / HDMI / AV / YPbPr sources.
Option Settings
The microprocessor communicates with a large number of I2C ICs in the set. To ensure good communication and to make digital diagnosis possible, the microprocessor has to know which ICs to address. The presence / absence of these MT5580 ICs is made known by the option codes.
After changing the option(s), save them by pressing the OK button on the RC before the cursor is moved to the left, select STORE and press OK on the RC.
 The new option setting is only active after the TV is switched “off” / “stand-by” and “on” again with the mains switch (the NVM is then read again).
Option Code Overview
Enter SAM mode to check the option codes. they could be edited in the NVM
Display Code Overview
Press the following key sequence on a standard RC transmitter: “062598” directly followed by MENU and “xxx”, where “xxx” is a 3 digit decimal value of the panel type: see column “Display Code” in back to div.table above. After resetting the Display Code, restart the set immediately.
Reset of Repaired SSB
A very important issue towards a repaired SSB from a Service repair shop (SSB repair on component level) implies the reset of the NVM on the SSB.
A repaired SSB in Service should get the service Set type “00PF0000000000” and Production code “00000000000000”.
Also the virgin bit is to be set. To set all this, you can use the ComPair tool or use the “NVM editor” and “Dealer options” items in SAM (do not forget to “store”).
After a repaired SSB has been mounted in the set (set repair on board level), the type number (CTN) and production code of the TV has to be set according to the type plate of the set. For this, you can use the NVM editor in SAM. The loading of the CTN and production code can also be done via compare (Model number programming)
In case of a display replacement, reset the “Operation hours display” to “0”, or to the operation hours of the replacement display.
Remark:
- After the NVM has been replaced, go to SAM and scroll to the <Reload MAC address>
- Select the item and press <OK> on the RC
Reset of Repaired SSB
After NVM replacement, reload MAC address via SAM menu. This ensures the correct MAC address to be available in CSM for future repair actions.
Way of working:
• After the NVM has been replaced, go to SAM and scroll to the <Reload MAC address> .
• Select the item and press <OK> on the RC.
[Only applicable to all related models that are “Smart TV level 0”enabled (only YouTube access). For models without internet connection feature, no action is needed.   HDCP keys are located in the NVM. If you are loading NVM with the ComPair tool, there is warning message displayed.]
New NVM EEPROMs are shipped with pre-loaded HDCP keys.
SSB Identification
SSB’s of this chassis are identified by a “715” code on the SSB. [715Axxxx-Nnn-MMM-OOOO]
715 main category, Printed Wiring Board
 Axxxx sub category, sequential coding number
 Nnn Version code
 N Development number
 nn Production number
 MMM Mounting variation code
 OOOO Optional variation code
Make sure when replacing an SSB the SSB identification codes match the replacement panel.

How to enter the service mode, firmware update, SMPS schematic Toshiba 19 Inch LCD TV DVD combo 19DV555

$
0
0

Toshiba 19DV555DB, 19DV555DG, 19DV556DB, 19DV556DG 19 - inch Diagonal LCD TV/DVD COMBINATION – service mode, power section circuit diagram, software update, memory IC replacement and more
Parental control - rating level 4 digit password cancellation
If the stored 4 digit password in the Rating Level menu needs to be cancelled, please follow the steps below.
Turn Unit ON.
Set the DVD to the Stop Mode.
Check that “No disc” is displayed on the screen.
Press and hold the “STOP” button on the side panel.
Simultaneously press and hold the “7” key on the remote control unit.
Hold both keys for more than 2 seconds.
The On Screen Display message “PASSWORD CLEAR” will appear.
The 4 digit password has now been cleared.
Tray lock
The disk cannot be taken out by setting the Tray Lock, please follow the steps below.
Turn Unit ON.
Set the DVD to the Stop Mode.
Press it in order of “SETUP”, “SUBTITLE”, “3”, “AUDIO SELECT” and “0” key of a remote control unit.
The On Screen Display message will appear.
The Tray Lock has now been set up.
To unlock the Tray Lock, please follow the steps below.
Turn Unit ON.
Set the DVD to the Stop Mode.
Press it in order of “SETUP”, “SUBTITLE”, “3”, “AUDIO SELECT” and “0” key of a remote control unit.
The On Screen Display message will appear.
The Tray Lock has now been cleared.
Hotel mode function

To set the Hotel mode, please follow the steps below.
In power on mode, set the VOLUME to minimum.
Press and hold the VOLUME DOWN button on the side panel.
Simultaneously press and hold the channel button (7) on the remote control for more
than 2 seconds.
The Hotel mode setting menu will appear.
Using the UP/DOWN button on the remote control, select the desired item.
Then press the ENTER button.
Using the LEFT/RIGHT button on the remote control, set the item to desired setting.
The Hotel mode has now been set up.
To reset the Hotel mode, follow the steps below.
In power on mode, set the VOLUME to minimum.
Press and hold the VOLUME DOWN button on the side panel.
Simultaneously press and hold the channel button (7) on the remote control for more
than 2 seconds.
The Hotel mode setting menu will appear.
Using the UP/DOWN button on the remote control, select the RESET.
Then press the ENTER button.
The setting items have now been returned to initial value.
Even if setting it to “No Respond”, the remote control key operation in Hotel mode and service mode function are effective.
Even if setting it to “No Respond”, the service mode function are effective.
If setting it to “OFF”, it start up in same input source when you turn off the power before.
Disc removal method at no power supply
Remove the Back Cabinet and Angle Deck.
Slide the Belt Loading toward the arrow direction by hand to release the lock.
Take out the Disc from the DVD Deck. Be careful not to scratch on the Disc.
SMPS schematic
Power in-out schematic
Back-light inverter schematic
Service mode
This unit provided with the following SERVICE MODES so you can repair, examine and adjust easily.
To enter to the SERVICE MODE function, press and hold both buttons simultaneously on the main unit and on the remote control for more than a the standard time in the appropriate condition.
Re-write for DVD firmware
Up-Date Disc - JG176
Turn on the power, and set the DVD mode.
Confirm that the "No Disc" will be appeared on the screen.
Press both VOL. DOWN button on the set and Channel button (5) on the remote control for more than 2 seconds.
Press VOL. UP/DOWN button on the unit to check if all the keys on the unit do not function.
NOTE: To check if DVD Write mode is set.
When inserting Up-Date Disc at Non DVD Write mode, the read error will happen.
Insert the Up-Date Disc. (Refer to SERVICING FIXTURE AND TOOLS)
Automatic read will start and "Firmware upgrade Please Wait" will be displayed on the screen.
At this time, the horizontal noise lines may appear. But no problem.
NOTE: Do not turn off the unit on the way or operate the keys on the unit and remocon.
Up-Date error will happen and can not be done with the Up-Date of Up-Date Disc.
After the Up-Date, Logo screen will appear.
Unplug the AC cord, then plug it in.
After the write, set to the initializing of shipping.
Turn on the power, and set the DVD mode.
Press both VOL. DOWN button on the set and Channel button (4) on the remote control for more than 2 seconds.
The "INITIALIZE 5 ---> COMPLETE" will appear on the screen.
Then unplug the AC cord, and plug it in.
CHECK FOR THE FIRMWARE VERSION
Turn on the power, and set the DVD mode.
Press both Channel button (1) on the remote control and the STOP button on the set for more than 2 seconds.
Firmware version will be displayed on the top left of the screen.
When the changed version displays, the Re-write will be completed
Turn off the power.
Replacing EEPROM (memory) IC
Confirmation of check sum, power on total hours and MICOM version
Initial total of MEMORY IC, POWER ON total hours and MICON VERSIONcan be checked on the screen. Total hours are displayed in 16 system of notation.
[If you set a factory initialization, the total hours is reset to "0". refer to "CONFIRMATION OF INITIAL DATA" when SUM DATA is not corresponding.]
Turn on the POWER, and set to the TV mode.
Set the VOLUME to minimum.
Press both VOL. DOWN button on the set and Channel button (2) on the remote control for more than 2 seconds.
After the confirmation of each check sum, turn off the power.
Confirmation of initial data
If a service repair is undertaken where it has been required to change the MEMORY IC, the following steps should be taken to ensure correct data settings while making reference to INITIAL SETTING TABLE
Turn on the POWER, and set to the TV mode.
Set the VOLUME to minimum.
Press both VOL. DOWN button on the set and Channel button (6) on the remote control for more than 2 seconds.
ADDRESS and DATA should appear.
[No need to set data other position than 0D00~0E3F and 1000~7FFF]
ADDRESS is now selected and should "blink". Using the UP/DOWN buton on the remote, step through the ADDRESS until required ADDRESS to be changed is reached.
Press LEFT/RIGHT button to select DATA. When DATA is selected, it will "blink".
Again, step through the DATA using UP/DOWN button until required DATA value has been selected.
Pressing LEFT/RIGHT button will take you back to ADDRESS for further selection if necessary.
Repeat steps 4 to 6 until all data has been checked.
When satisfied correct DATA has been entered, turn POWER off (return to STANDBY MODE) to finish DATA input.
After the data input, set to the initializing of shipping.
Turn on the POWER.
Set the VOLUME to minimum
Press both VOL. DOWN button on the set and Channel button (1) on the remote control for more than 2 seconds.
After the finishing of the initializing of shipping, the unit will turn off automatically.
The unit will now have the correct DATA for the new MEMORY IC.

55HFL5008D Philips LCD TV – service mode, software update, LED blinking codes and error codes

$
0
0

Service Default Mode (SDM)
Set the TV in SDM mode in order to be able to create a predefined setting for measurements to be made. In this platform, a simplified SDM is introduced (without protection override and without tuning to a predefined frequency).
Set linear video and audio settings to 50%, but volume to 25%. Stored user settings are not affected.
• All service-unfriendly modes (if present) are disabled, since they interfere with diagnosing/repairing a set. These service unfriendly modes are:
– (Sleep) timer.
– Blue mute/Wall paper.
– Auto switch “off” (when there is no “ident” signal).
– Hotel or hospital mode.
– Child lock or parental lock (manual or via V-chip).
– Skipping, blanking of “Not favorite”, “Skipped” or “Locked” presets/channels.
– Automatic storing of Personal Preset or Last Status settings.
– Automatic user menu time-out (menu switches back/OFF automatically.
– Auto Volume leveling (AVL)
To Activate SDM
To activate SDM, use the following methods:
• Press the following key sequence on the RC transmitter:
062596”, directly followed by the “Home” button.
After activating this mode, “SDM” will appear in the upper left corner of the screen.
On Screen Menu
After activating SDM, the following items are displayed, with SDM in the upper right corner of the screen to indicate that the television is in Service Default Mode. Menu items and explanation:
• xxxxx Operating hours (in decimal).
• AAAAB-X.YYY See Software Identification, Version, and Cluster for the software name definition.
• ERR Shows all errors detected since the last time the buffer was erased in format <xxx> <xxx> <xxx> <xxx> <xxx> (five errors possible).
• OP Used to read-out the option bytes. In this chassis two times eight option codes are used.
How to navigate
As this mode is read only, there is nothing to navigate. To switch to other modes, use one of the following methods:
• Command MENU from the user remote will exit SDM.
• To prevent the OSD from interfering with measurements in SDM, use the command “Adjust” or “Options” (“STATUS” or “INFO” for NAFTA and LATAM) from the user remote.
This will switch the OSD “off” while remaining in the SDM mode. The “SDM” OSD is remains visible in the upper right corner of the screen. To exit SDM switch to “Stand-by” mode.
• Press the following key sequence on the remote control transmitter: “062596” directly followed by the OK button to switch to SAM (do not allow the display to time out between entries while keying the sequence). Remarks: new remote controls will not have I+ button, but an “INFO” button instead.
To Exit SDM
• Switch the set to Stand-by by pressing the standby button on the remote control transmitter or on the television set.
• Via a standard customer RC-transmitter: key in “00”-sequence.
Note: If the TV is switched “off” by a power interrupt while in SDM, the TV will show up in the last status of SDM menu.
Service Alignment Mode (SAM)
To modify the NVM.
• To display/clear the error code buffer.
• To perform alignments.
Specifications
• Operation hours counter (maximum five digits displayed).
• Software version, error codes, and option settings display.
• Error buffer clearing.
• Option settings.
• Software alignments (White Tone).
• NVM Editor.
• Set screen mode to full screen (all content is visible)
To Activate SAM
To activate SAM, use one of the following methods:
• Press the following key sequence on the remote control transmitter: “062596”, directly followed by the “INFO” button. Do not allow the display to time out between entries while keying the sequence.
• Or via ComPair.
After entering SAM, the following items are displayed, with “SAM” in the upper right corner of the screen to indicate that the television is in Service Alignment Mode.
To Navigate
• In the SAM menu, select menu items with the UP/DOWN keys on the remote control transmitter. The selected item will be indicated. When not all menu items fit on the screen, use the UP/DOWN keys to display the next/previous menu items.
• With the “LEFT/RIGHT” keys, it is possible to:
– (De) activate the selected menu item.
– (De) activate the selected sub menu.
– Change the value of the selected menu item.
• When you press the MENU button once while in top level SAM, the set will switch to the normal user menu (with the SAM mode still active in the background).
• Press the following key sequence on the remote control transmitter: “062596” directly followed by the “Home” button to switch to SDM (do not allow the display to time out between entries while keying the sequence).
To Store SAM Settings
To store the settings changed in SAM mode (except the RGB Align settings), leave the top level SAM menu by using the POWER button on the remote control transmitter or the television set. The mentioned exceptions must be stored separately via the STORE button.
To Exit SAM
Use one of the following methods:
• Switch the set to STANDBY by pressing the mains button on the remote control transmitter or the television set.
• Via a standard RC-transmitter, key in “00” sequence.
Note: When the TV is switched “off” by a power interrupt while in SAM, the TV will show up in “normal operation mode” as soon as the power is supplied again. The error buffer will not be cleared.
Software Upgrading
The set software and security keys are stored in a NAND-Flash, which is connected to the PNX855xx.
It is possible for the user to upgrade the main software via the USB port. This allows replacement of a software image in a stand alone set, without the need of an E-JTAG debugger. A description on how to upgrade the main software can be found in the electronic User Manual.
Important: When the NAND-Flash must be replaced, a new SSB must be ordered, due to the presence of the security keys. (CI +, MAC address...).
Automatic Software Upgrade
In “normal” conditions, so when there is no major problem with the TV, the main software and the default software upgrade application can be upgraded with the “AUTORUN.UPG” (FUS part of the one-zip file: e.g. 3104 337 05661 _FUS _Q555X_ x.x.x.x_prod.zip). This can also be done by the consumers themselves, but they will have to get their software from the commercial Philips website or via the Software Update Assistant in the user menu (see eUM). The “autorun.upg” file must be placed in the root of the USB stick.
How to upgrade:
1. Copy “AUTORUN.UPG” to the root of the USB stick.
2. Insert USB stick in the set while the set is operational. The set will restart and the upgrading will start automatically. As soon as the programming is finished, a message is shown to remove the USB stick and restart the set.
Manual Software Upgrade
In case that the software upgrade application does not start automatically, it can also be started manually.
How to start the software upgrade application manually:
1. Disconnect the TV from the Mains/AC Power.
2. Press the “OK” button on a Philips TV remote control or a Philips DVD RC-6 remote control (it is also possible to use a TV remote in “DVD” mode). Keep the “OK” button pressed while reconnecting the TV to the Mains/AC Power.
3. The software upgrade application will start.
Attention
In case the download application has been started manually, the “autorun.upg” will maybe not be recognized.
What to do in this case:
1. Create a directory “UPGRADES” on the USB stick.
2. Rename the “autorun.upg” to something else, e.g. to “software.upg”. Do not use long or complicated names, keep it simple. Make sure that “AUTORUN.UPG” is no longer present in the root of the USB stick.
3. Copy the renamed “upg” file into this directory.
4. Insert USB stick into the TV.
5. The renamed “upg” file will be visible and selectable in the upgrade application.
Back-up Software Upgrade Application
If the default software upgrade application does not start (could be due to a corrupted boot sector) via the above described method, try activating the “back-up software upgrade application”.
How to start the “back-up software upgrade application” manually:
1. Disconnect the TV from the Mains/AC Power.
2. Press the “CURSOR DOWN”-button on a Philips TV remote control while reconnecting the TV to the Mains/AC Power.
3. The back-up software upgrade application will start.
Stand-by Software Upgrade via USB
In this chassis it is possible to upgrade the Stand-by software via a USB stick. The method is similar to upgrading the main software via USB.
Use the following steps:
1. Create a directory “UPGRADES” on the USB stick.
2. Copy the Stand-by software (part of the one-zip file, e.g. StandbyFactory_88.0.0.0.upg) into this directory.
3. Insert the USB stick into the TV.
4. Start the download application manually (see section “ Manual Software Upgrade”.
5. Select the appropriate file and press the “OK” button to upgrade.
Content and Usage of the One-Zip Software File
Below the content of the One-Zip file is explained, and instructions on how and when to use it.
• AmbiCpld_Q55XX_x.x.x.x_prod.zip. Contains the program instruction and software content, needed to upgrade the ambilight CPLD on the TV550 platform.
• BalanceFPGA_Q555X_x.x.x.x_prod.zip. Contains the BalanceFPGA software in “upg” format.
• FUS_Q555X_x.x.x.x_prod.zip. Contains the “autorun.upg” which is needed to upgrade the TV main software and the software download application.
• PNX5130UPG_Q555X_x.x.x.x_prod.zip. Contains the PNX5130 software in “upg” format.
• StandbySW_Q555X_x.x.x.x_prod.zip. Contains the StandbyFactory software in “upg” format.
• ProcessNVM_Q55XX_x.x.x.x_prod.zip. Default NVM content. Must be programmed via ComPair or can be loaded via USB, be aware that all alignments stored in NVM are overwritten here.
Error Codes
Error codes are required to indicate failures in the TV set. In principle a unique error code is available for every:
• Activated (SW) protection.
• Failing I2C device.
• General I2C error.
The last five errors, stored in the NVM, are shown in the Service menu’s. This is called the error buffer.  The error code buffer contains all errors detected since the last time the buffer was erased. The buffer is written from left to right. When an error occurs that is not yet in the error code buffer, it is displayed at the left side and all other errors shift one position to the right.
An error will be added to the buffer if this error differs from any error in the buffer. The last found error is displayed on the left.
An error with a designated error code never leads to a deadlock situation. It must always be diagnosable (e.g. error buffer via OSD or blinking LED or via ComPair)
In case a failure identified by an error code automatically results in other error codes (cause and effect), only the error code of the MAIN failure is displayed.
How to Read the Error Buffer
You can read the error buffer in three ways:
• On screen via the SAM/SDM/CSM (if you have a picture).
Example:
– ERROR: 000 000 000 000 000: No errors detected
– ERROR: 013 000 000 000 000: Error code 13 is the last and only detected error
– ERROR: 034 013 000 000 000: Error code 13 was detected first and error code 34 is the last detected (newest) error
• Via the blinking LED procedure (when you have no picture).
In this chassis only “layer 2” error codes are available and point to problems on the SSB. They are triggered by LED blinking when CSM is activated. Only the following layer 2 errors are defined:
To Clear the Error Buffer
The error code buffer is cleared in the following cases:
• By using the CLEAR command in the SAM menu
• By using the CLEAR command in the Factory mode:
• By using the following key sequence on the remote control transmitter: “062599” directly followed by the OK button.
• If the contents of the error buffer have not changed for 50 hours, the error buffer resets automatically.
Note: If you exit SAM by disconnecting the mains from the television set, the error buffer is not reset.
Blinking LED Procedure
The software is capable of identifying different kinds of errors.
Because it is possible that more than one error can occur over time, an error buffer is available, which is capable of storing the last five errors that occurred. This is useful if the OSD is not working properly.
Errors can also be displayed by the blinking LED procedure.  The method is to repeatedly let the front LED pulse with as many pulses as the error code number, followed by a period of 1.5 seconds in which the LED is “off”. Then this sequence is repeated.
Example (1): error code 4 will result in four times the sequence LED “on” for 0.25 seconds / LED “off” for 0.25 seconds. After this sequence, the LED will be “off” for 1.5 seconds. Any RC command terminates the sequence. Error code LED blinking is in red color.
Example (2): the content of the error buffer is “129600” After entering SDM, the following occurs.
• 1 long blink of 5 seconds to start the sequence.
• 12 short blinks followed by a pause of 1.5 seconds.
• 9 short blinks followed by a pause of 1.5 seconds.
• 6 short blinks followed by a pause of 1.5 seconds.
• 1 long blink of 1.5 seconds to finish the sequence.
• The sequence starts again with 12 short blinks
Displaying the Entire Error Buffer
Additionally, the entire error buffer is displayed when Service Mode “SDM” is entered.
Schematic diagram of the power board of this set is of no use for technicians, as it is a back-box for service.  A new board of same number should be ordered if  this board is damaged.
There are two versions of SMPS board fitted with these sets. A 380GLP19001DE0 and  A 380GLP30014DE0.  Note the number before ordering a new one


Philips Meridian-5 chassis - 223V5LSB-00 - 21.5 inch LCD color monitor Factory mode, EDID data and other adjustments

$
0
0

Applicable to - 223V5LSB/00, 223V5LSB/01, 223V5LSB/27, 223V5LSB/62, 223V5LSB/74, 223V5LSB/75, 223V5LSB/86, 223V5LSB/93, 223V5LSB/94
223V5LSB2/00, 223V5LSB2/10, 223V5LSB2/57, 223V5LSB2/62, 223V5LSB2/69, 223V5LSB2/71, 223V5LSB2/93, 223V5LSB2/96, 223V5BSB2/93
223V5LHSB/00, 223V5LHSB/01, 223V5LHSB/11, 223V5LHSB/27, 223V5LHSB/69, 223V5LHSB/70, 223V5LHSW/11, 223V5LHSB2/57
Burn-in/Ghost image
Always activate a moving screen saver program when you leave your monitor unattended. Always activate a periodic screen refresh application if your monitor will display unchanging static content. Uninterrupted display of still or static images over an extended period may cause “burn in”, also known as “after-imaging” or “ghost imaging”, on your screen. "Burn-in", "after-imaging", or "ghost imaging" is a well-known phenomenon in LCD panel technology. In most cases, the “burned in” or “after-imaging” or “ghost imaging” will disappear gradually
over a period of time after the power has been switched off.
Failure to activate a screen saver, or a periodic screen refresh application may result in severe ” burn-in” or “after-image” or “ghost image” symptoms will not disappear and cannot be repaired. The damage mentioned above is not covered under your warranty
If you have VESA DPM compliance display card or software installed in your PC, the monitor can automatically reduce its power consumption when not in use. If an input from a keyboard, mouse or other input device is detected, the monitor will 'wake up' automatically. The following table shows the power consumption and signaling of this automatic power saving feature:
Pixel Defect
Philips strives to deliver the highest quality products.  Philips use some of the industry's most advanced manufacturing processes and practice stringent quality control. However, pixel or sub pixel defects on the TFT Monitor panels used in flat panel monitors are sometimes unavoidable. No manufacturer can guarantee that all panels will be free from pixel defects, but Philips guarantees that any monitor with an unacceptable number of defects will be repaired or replaced under warranty. This notice explains the different types of pixel defects and defines acceptable defect levels for each type. In order to qualify for repair or replacement under warranty, the number of pixel defects on a TFT Monitor panel must exceed these acceptable levels. For example, no more than 0.0004% of the sub pixels on a monitor may be
defective. Furthermore, Philips sets even higher quality standards for certain types or combinations of pixel defects that are more noticeable than others. This policy is valid worldwide.
Pixels and Sub pixels
A pixel, or picture element, is composed of three sub pixels in the primary colors of red, green and blue.
Many pixels together form an image. When all sub pixels of a pixel are lit, the three colored sub pixels together appear as a single white pixel. When all are dark, the three colored sub pixels together appear as a single black pixel. Other combinations of lit and dark sub pixels appear as single pixels of other colors.
Types of Pixel Defects
Pixel and sub pixel defects appear on the screen in different ways. There are two categories of pixel Pixel and sub pixel defects appear on the screen in different ways. There are two categories of pixel defects and several types of sub pixel defects within each category.
Bright Dot Defects
Bright dot defects appear as pixels or sub pixels that are always lit or 'on'. That is, a bright dot is a sub-pixel that stands out on the screen when the monitor displays a dark pattern. There are the types of bright dot defects.
A red or blue bright dot must be more than 50 percent brighter than neighboring dots while a green bright dot is 30 percent brighter than neighboring dots.
Black Dot Defects
Black dot defects appear as pixels or sub pixels that are always dark or 'off'. That is, a dark dot is a sub-pixel that stands out on the screen when the monitor displays a light pattern. These are the types of black dot defects.
Proximity of Pixel Defects
Because pixel and sub pixels defects of the same type that are near to one another may be more noticeable, Philips also specifies tolerances for the proximity of pixel defects.
Failure Mode Of Panel
Quick reference for failure mode of LCD panel
Presents problems that could be made by LCD panel. It is not necessary to repair circuit board. Simply follow the mechanical instruction on this manual to eliminate failure by replace LCD panel.
Click on the pictures to zoom in
How to enter into the factory mode:
1. Connect the VGA source and power off the monitor
3. Select the “Factory” and press the “MENU” button to enter the factory mode
White Balance, Luminance Adjustment
Apparatuses and program: analyzer CA-210, PC, tool, FGA adjustment program (PHILIPS LEDFGA.DDCI), Pattern generator.
Equipment installation:
a. Connect analyzer CA-210 to PC by USB connector, install drive program CA-SDK Ver4.00 for CA-210 and restart PC after finish installing
b. Install Port95NT drive program, set PC printer connector mode as ECP mode and reset PC after finish installing.
c. Connect tool as follow:
Note: It’s not necessary to connect Port2
Adjustment
Preparation before adjustment:
a. Monitor should be warmed up for more than half an hour.
b. Make sure that the tools are connected right and drive programs have been installed OK.
Adjustment process:
a. Press the power of CA-210, shut off the lens, press 0-Cal and open the lens after analyzer reset.
b. Open white balance adjustment program, select the right parameter according with the program and click OK.
c. Make sure that the lens of CA-210 aims at the center of the screen, then click START to adjust.
d. After finish adjusting, the adjustment program displays pass, and the START button changes for NEXT, which means that you can adjust another monitor.
DDC Instruction
take the 273E3 for example
General
DDC Data Re-programming
In case the main EEPROM with Software DDC which store all factory settings were replaced because a defect repaired monitor’ the serial numbers have to be re-programmed.
It is advised to re- soldered the main EEPROM with Software DDC from the old board onto the new board if circuit board have been replaced, in this case the DDC data does not need to be re-programmed.
Additional information about DDC (Display Data Channel) may be obtained from Video Electronics Standards Association (VESA). Extended Display Identification Data (EDID) information may be also obtained from VESA.
1. An i486 (or above) personal computer or compatible.
2. Microsoft operation system Windows 95/98/2000/XP.
3. LPT drive “PORT95NT.exe” and EDID tool “VGA_PHL.exe”
4. EDID Board (715GT034-B) x1,
5. Printer cablex1, VGA cable x 1, DVI-D cable x 1
6. 12V DC power source
7. EDID data
Connect the ISP board, PC and monitor as follow
Install the LPT drive
Restart the PC after the LPT driver installation
The process of writing EDID and SN
1. Rename the analog EDID to “wa.dat” and digital EDID to “wd.dat”.
2. Put the “wa.dat”, “wd.dat” and “config.ini” files into one folder named Philips 273E3.
Check the SN
1. Connect the VGA or DVI source and power on monitor.
2. Press the “MENU” button to enter the user menu. We can check the 14 digital SN on the bottom right of the menu.
eg
190V4L
If this SN number is the same as what we had written by EDID tool, the EDID and SN writing is completed finally
When you can’t burn in the EDID and SN, try the following ways.
1. AC on the monitor and turn on it.
2. Cut off the 5 pin of VGA cable terminal connected to monitor
3. Take apart the monitor and connect the 7pin of EEPROM to GND to disable write protection.
Can’t write error, try below few ways to cure can’t write errors!
1) AC on the monitor and turn on it.(Restart the monitor)
2) Take apart the monitor and connect the 7pin of EEPROM to GND to disable write protection then write EDID one by one.
3) Set the Burn in on to try again
DDC data values

UE46F70 Samsung LED LCD TV-firmware update, connector voltages, service mode adjustments, connector voltages

$
0
0

Samsung UE40F70****/ UE46F70****/ UE55F70****- LED TV Chassis : U89A
TV System – Tuning - Frequency Synthesize
System - UF70** ZG/XH/ZT/XE/XU - 1 PAL/SECAM/NIM/QAM/Cable/T2/S2 tuner
UF70** ZG(Germany only) other EU - 1 PAL/SECAM/NIM/QAM/Cable/S2 tuner
Audio
Audio : DTS Premium Audio 5.1
• Speaker Type : Down Firing + Full Range
• Sound Output (RMS) : 20 W (10 x 2)
[3D, MOIP, Media Bridge, Allshare, Internet TV, Built-in Wi-Fi, Full Browser, Bluetooth]
Codecs may not function properly if there is a problem with the content data. Video content does not play or does not play correctly if there is an error in the content or container. "Sound or video may not work if they have standard bit rates/frame rates above the TV’s compatibility ratings." If the Index Table is wrong, the Seek (Jump) function does not work.  "When playing video over a network connection, the video may not play smoothly because of data transmission speeds."
Some USB/digital camera devices may not be compatible with the player.
• Supports up to H.264, Level 4.1 (does not support FMO/ASO/RS)
• VC1 AP L4 is not supported.
• All video codecs excluding WMV v7, v8, MSMPEG4 v3, MVC, and VP6:
- Below 1280 x 720: 60 frame max
- Above 1280 x 720: 30 frame max
• GMC is not supported.
• Supports SVAF top/bottom and left/right only.
• Supports Blu-ray/DVD MVC specs only.
Smart Control
The Smart Touch Control makes it easier and more convenient to use the TV. For example, you can use the remote control's built-in touchpad to move the focus and make selections as you would on a computer using a mouse. In addition, you can use the virtual control panel displayed on the screen to change channels, play media fles, and access favorites
Connecting to the TV
In order to operate the TV using a Smart Touch Control unit, you must frst pair it to the TV via Bluetooth.
1. To turn on the TV, point the Smart Touch Control at the remote control receiver of the TV and press the TV button. The remote control receiver's location may vary depending on the model.
2. A Bluetooth icon will appear at the bottom left of the screen as shown below. The TV will then attempt to connect to the Smart Touch Control unit automatically.
Reconnecting the Smart Touch Control Unit
If you need to reestablish the connection between the TV and the Smart Touch Control unit, press the pairing button at the back of the Smart Touch Control unit.
The pairing button can be accessed by removing the control unit's battery cover. Pressing the pairing button automatically reestablishes the connection between the control unit and the TV.
Reconnecting the Smart Touch Control Unit
Use the touchpad to perform various commands. Navigate to Guide (System → Device Manager → Smart Touch Control Settings → Guide) to view an on-screen guide to using the Smart Touch Control.
Dragging
Drag on the touchpad in the desired direction. Move the focus or the pointer in the direction the fnger is dragging.
Tap
Tap on the touchpad. This selects the focused item.
Flicking
Flick on the touchpad in the desired direction. This moves the focus or scrolls the screen based n the direction and speed of the flick.
Tapping and Holding
Tap and hold on the touchpad for at least 3 seconds. This gives you access to hidden features included in certain applications.
Tapping and Dragging
Tap on the touchpad, drag and release. This moves the selected web item in a webpage or your current location on a map.
Scrolling Up/Down
Scroll up/down the line on either the left or right edge of the touchpad. This scrolls a webpage or a list up/down. This scrolling feature easily accommodates both right-handed and left-handed users.
Scrolling Left/Right
Scroll left/right on the line at the top or bottom edge of the touchpad. This scrolls a horizontal webpage or the Smart Hub panel to the left/right.
Troubleshooting
1. Check the various cable connections frst.
- Check to see if there is a burnt or damaged cable.
- Check to see if there is a disconnected or loose cable connection.
- Check to see if the cables are connected according to the connection diagram.
2. Check the power input to the Main Board.
How to distinguish if the problem is caused by Main Board or T CON
- No Video
If the problem is No Video but BLU is on and Indication LED is blinking repeatedly and faster than nomal booting, replace the T-CON board.
- Distorted Picture
Check the inner patterns.
How to check inner pattern
Enter the service mode Choose ‘SVC’ Check the ‘internal pattern.
Problems and Solutions
Some application content only appears in English.  How can I change the language?
• The application content language may be different from the user interface language.
• The ability to change the language depends on the service provider
Some application services do not work
• Check with the service provider.
• Refer to the help section on the application service provider’s website.
Some files can’t be played back
• This problem may occur with high-bitrate flees. Most files can be played back, but you might experience problems with high-bitrate files
Web Browser
1. Select Web Browser. The browsing screen may differ from the one on your computer.
2. The web browser is not compatible with Java applications.
3. You cannot download files. If you attempt to download a file, you will receive an error message instead.
4. The web browser may not be able to access certain websites.
5. Playing Flash videos may be restricted.
6. E-commerce for online purchases is not supported.
7. With websites that have scrollable windows, scrolling through such a window can result in corrupted characters.
8. ActiveX is not supported.
9. Certain options are not accessible in Link Browsing mode. (Switch to Pointer Browsing to activate this.)
10. Only a limited number of fonts are supported. Certain symbols and characters may not be displayed properly.
11. The response to remote commands and the resulting on-screen display may be delayed while a webpage is loading.
12. Loading a webpage may be delayed or suspended completely with certain operating systems.
13. The copy and paste operations are not supported.
14. When composing an email or a simple message, certain functions such as the font size and color selection may not be available.
15. There is a limit to the number of bookmarks and the size of the log fle that can be saved.
16. The number of windows that can be opened concurrently varies depending on the search conditions and the TV model.
17. The web browsing speed will vary depending on the network environment.
18. Playing embedded video automatically disables PIP. Video playback may not commence after PIP is disabled. In this case, you will have to reload the page.
19. The web browser supports .mp3 audio files only.
20. The web browser supports a specific file format for importing and exporting bookmarks. (Compatible Format: Netscapebookmarkfle- 1)
21. The folder tree information is not included when importing and exporting bookmarks.
22. Exporting bookmarks to a USB device connected to the TV saves the bookmarks under a folder named "Samsung SmartTV Bookmark".
23. If Clock (System > Time > Clock) has not been enabled, the browsing history will not be saved.
24. The browsing history is saved in the order of latest to oldest, with the oldest entries being overwritten frst.
25. Depending on the types of video/audio codecs supported, it might not be possible to play back certain video and audio fles during Flash playback.
26. A sudden change in the picture brightness inside a video window may affect the brightness of the screen. This problem applies to PDP TVs only.
27. Video sources from PC-optimized streaming service providers may not play properly on our proprietary web browser.
28. Using the on-screen QWERTY keyboard automatically disables PIP. (Except when entering a URL.)
Entering Factory Mode
To enter ‘Service Mode’ Press the remote -control keys in this sequence.
White Balance Calibration
1. Into the Factory Mode.
2. Select ADC/WB menu.
3. Select ADC menu
Adjustment
Color Calibration
Method of Color Calibration (AV)
1. Apply the NTSC Lattice (N0. 3) pattern signal to the AV IN 1 port.
2. Press the Source key to switch to “AV1” mode.
3. Enter Service mode.
4. Select the “ADC” menu.
5. Select the “AV Calibration” menu.
6. In “AV Calibration Off” status, press the “► ” key to perform Calibration.
7. When Calibration is complete, it returns to the high-level menu.
8. You can see the change of the “AV Calibration” status from Failure to Success.
Method of Color Calibration (Component)
1. Apply the 720p Lattice (N0. 6) pattern signal to the Component IN 1 port.
2. Press the Source key to switch to “Component1” mode.
3. Enter Service mode.
4. Select the “ADC” menu.
5. Select the “Comp Calibration” menu.
6. In “Comp Calibration Off” status, press the “ ►” key to perform Calibration.
7. When Calibration is complete, it returns to the high-level menu.
8. You can see the change of the “Comp Calibration” status from Failure to Success.
Method of Color Calibration (PC)
1. Apply the VESA XGA Lattice (N0. 21) pattern signal to the PC IN port
2. Press the Source key to switch to “PC” mode
3. Enter Service mode
4. Select the “ADC” menu
5. Select the “PC Calibration” menu.
6. In “PC Calibration Off” status, press the “ ►” key to perform Calibration.
7. When Calibration is complete, it returns to the high-level menu.
8. You can see the change of the “PC Calibration” status from Failure to Success.
Method of Color Calibration (HDMI)
1. Apply the 720p Lattice (N0. 6) pattern signal to the HDMI1/DVI IN port.
2. Press the Source key to switch to “HDMI1” mode.
3. Enter Service mode.
4. Select the “ADC” menu.
5. Select the “HDMI Calibration” menu.
6. In “HDMI Calibration Off” status, press the “►” key to perform Calibration.
7. When Calibration is complete, it returns to the high-level menu.
8. You can see the change of the “HDMI Calibration” status from Failure to Success.
9. Into the Factory Mode.
10. Select ADC/WB menu.
11. Select White Balance menu
Software Upgrade
Software Upgrade can be performed by downloading the. latest frmware from samsung.com to a USB memory device.
• Current Version - The software already installed in the TV.
Software is represented as ‘Year/Month/Day_Version’.
How to Check the Software Version
Use the Main Menu
1. Click the "MENU" key in remote controller.
2. Select "Support" menu.
3. Locate the menu cursor "Software Upgrade" menu.
4. Click the "INFO" key.
- Check the Main SW and Micom version.
How to Upgrade Software
Insert a USB drive containing the firmware upgrade downloaded from samsung.com into the TV.
NOTE
1. Please be careful not to disconnect the power or remove the USB drive while upgrades are being applied.
2. The TV will turn off and turn on automatically after completing the firmware upgrade.
3. Please check the firmware version after the upgrades are complete.
- the new version will have a higher number than the older version.
NOTE
• When software is upgraded, video and audio settings you have made will return to their default (factory) settings.
• We recommend you write down your settings before beginning firmware update.
4. After update is completed, restore your previous settings.
Main Software Upgrade
Store the sw program named "T-FXPDEUC" in USB memory stick.
Click the "MENU" key in Remote Controller.
Select "Support - Software Update - Update Now" menu.
Click the "ENTER" key.
• Wait for upgrade complete.
• Check the Software Version
Sub Software Upgrade
USB Download
1. After Main Software upgrade, Enter the Factory menu by below method.
- Factory Remocon
• Click the Remocon button continually. (Info key+ Factory key)
Connector voltages
Click on the pictures to magnify

How to enter the service mode, adjustments, troubleshooting, schematic– Using ICs LA76812, LA78040, LA7841, LA7845, LC863232A

$
0
0
Color TVs using LA76812/LA76814/LC863232A-5V57, AT24C04, TDA7056Q, LA78040/LA7841/LA7845, PC817, BSC2433553-6P/BSC25-3355-8/BSC29-3801-13R LOTs

Excessive high voltage can produce potentially hazardous X-ray radiation.
To avoid such hazards, the high voltage must not be above 31.0KV(14") or 35.0KV(21") under any conditions. The normal value of the high voltage of this television is 22.5KV(14") or 26.5KV(21") at max beam current (maximum brightness) under a 90-260V, 50/60HZ AC power source.
Service should not be attempted by anyone unfamiliar with the necessary precautions on this television. The followings are the necessary precautions to be observed before servicing.
1). Since the chassis of this television is directly connected to the AC-power line (HOT chassis), an isolation transformer should be used during any dynamic service to avoid possible shock hazard.
2). Always discharged the picture tube anode to the CRT conductive coating before handing the picture tube. The tube is highly evacuated and, if broken, glass fragments will be violently expelled. Use shatterproof goggles and keep picture tube away from the body while handing.
3). When replacing a chassis in the cabinet, it always is certain that all the protective devices are put back in place, such as non-metallic control knobs, insulating covers, shields isolation resistor-capacitor network, etc
4). Before returning the set to the customer, always perform an AC leakage current check on the exposed metallic parts of the cabinet such as terminals, screws, metal overlays control shafts, etc., to insure that the set is safe to operate without danger of electrical shock.
Many electrical parts in this chassis have special safety-related characteristics. These characteristics are often passed unnoticed by a visual inspection and the protection afforded by them cannot necessarily be obtained by using replacement, rated for higher voltage, wattage, etc.  Replacement parts with special safety characteristics must be identified in this manual and its parts list. Before replacing any of these components, read the parts list in this manual carefully. The use of substitute replacement parts that do not have the same safety characteristics as specified in the parts list may create shock, fire, X-ray radiation of other hazards.
Automatic Degaussing
A degaussing coil is mounted around the picture tube, so that external degaussing after mobbing the TV should be unnecessary. But the receiver must be properly degaussed upon installation. The degaussing coil operates for about 1 second after the power is switched ON. If the set is moved or turned in a different direction, the power should be OFF for at least 15 minutes. If the chassis or parts of the cabinet become magnetized, poor color purity will result. If this happens, use an external degaussing coil. Slowly move the degaussing coil around the faceplate of the picture tube, the sides and the front of it, slowly withdraw the coil to a distance of about 6 feet before turning power OFF.
Method of access to the service mode
Using the remote control performs the following steps:
1. Press the RECALL key on the remote control and the volume key minus (V-) on the TV at the same time. "It will appear on the screen of the TV the word FACTORY, indicating that it is in mode of service.
2. To enter the B / W mode (white balance) flies to press RECALL on the remote control and volume less on the TV at Same time
3. For color adjustments, vertical, press RECALL again the remote control and volume less on the TV at the same time
4. To return to the original TV position press the KEY RETURT on the remote control and turn off the TV. ".
Line Mode
After being in service mode, you can RGB bias, pressed "0" to decrease "S-BRI"; pressing "1" to increase "S-BRI".
Pressing "2" to decrease "R-BIA"; pressing "3" to increase "R-BIA". Pressing "4" to decrease "G-BIA";
pressing "5" to increase "G-BIA". Pressing "6" to decrease "B-BIA"; press "7" to increase "B-BIA".
B / W Balance Adjusts
After setting RGB bias to, press "Mute" to return to the mode
"B / W BALANCE", then press CH + or CH- to select the items in the "B / W BALANCE" table, press VOL + or VOL- to select the items.
ADJUST Mode (Preset related to tube used)
En el modo "ADJUST", ud puede ajustar size, picture position, sub picture status, OSD position, AGC status etc. , press CH+ or CH- to select items in the " ADJUST " Table, press VOL+ or VOL- to adjust selected item.
SETUP Mode
In the "SETUP" mode, you can select the options, AV / TV option, OSD option, power ON / OFF option etc. , press CH + or CH to select the items in the "SETUP" table, pressing VOL + or VOL- to select the settings.
Troubleshooting
No grating, no picture, no sound
General, these failures are produced by power sources, because of which refer to a wider area, so that can be divided them two conditions to explain: no +B 110 V and existing +B 110V.
(1) No +B (110V) voltage (voltage of network AC 90
260V ) These failures may be caused by power supply switch.
Existing +B 110 V
These failures may be caused by abnormal operation of horizontal scan, to confirm which can observe the filament of tube whether bright on.
If determined horizontal scan in abnormal operation, look for the failure start from the horizontal drive stage. Search upward to LA76812 with method of checking DC voltage and waveform according to sequence: PIN27/H.OUT port→ PIN25 power supply→VD622 output
Existing grating and no picture
Because of the picture video signals and OSD characters display are input from PIN44, PIN15, PIN16, PIN17 of LA76812(N201), so to observe characters on screen of faulted TV can determine the approximate area of fault.
Existing grating, no picture and sound
Processing according Existing grating and no picture” at first, let the picture display normally, then check sound.
CPU non-operating
This chassis is consisted of main chip LA76812 controlled by Sanyo I2C bus and CPU LC863232A.
LA76812 is a performance and quality IC including PIF, SIF, AFC, V/C/D, etc circuits.
TDA7056B used in BTSC sound system is a power amplifier.
CXA2104S is a BTSC decode function IC.
LA4225A used in MONO sound system is another power amplifier
LA78040 is used for vertical power amplifier

32PFL3406-98 – Philips Ebony LCD TV – Service mode, adjustments procedure, Power Board schematic

$
0
0

If a board is defective, consult your repair procedure to decide if the board has to be exchanged or if it should be repaired on component level.  If your repair procedure says the board should be exchanged completely, do not solder on the defective board. Otherwise, it cannot be returned to the O.E.M. supplier for back charging.
Service Modes, Error Codes
The Service Mode feature is split into four parts:
• Service Default Mode (SDM).
• Service Alignment Mode (SAM).
• Customer Service Mode (CSM).
• Computer Aided Repair Mode (ComPair)
Service Default Mode (SDM)
Set the TV in SDM mode in order to be able to create a predefined setting for measurements to be made. In this platform, a simplified SDM is introduced (without protection override and without tuning to a predefined frequency).
How to Activate SDM
To activate SDM, use the following methods:
• Press the following key sequence on the RC transmitter: “062596”, directly followed by the “MENU” button.
Note: It is possible that, together with the SDM, the main menu will appear. To switch it “off”, push the “MENU” button again.
After activating this mode, “SDM” will appear in the upper left corner of the screen (when a picture is available)
On Screen Menu
After activating SDM, the following items are displayed, with “SDM” in the upper right corner of the screen to indicate that the television is in Service Default Mode. Menu items and explanation:
• xxxxx Operating hours (in decimal).
• AAAAAB X.YY See paragraph Software Identification, Version, and Cluster for the SW name definition.
• ERR Shows all errors detected since the last time the buffer was erased in format <xxx> <xxx> <xxx> <xxx> <xxx> (five errors possible).
• OP Used to read-out the option bytes. Ten codes (in two rows) are possible.
How to navigate
As this mode is read only, there is not much to navigate. To switch to other modes, use one of the following methods:
• Command MENU from the user remote will enter the normal user menu (brightness, contrast, colour, etc...) with “SDM” OSD remaining, and pressing MENU key again will return to the last status of SDM again.
• To prevent the OSD from interfering with measurements in SDM, command “OSD” or “i+” (“STATUS” or “INFO” for NAFTA and LATAM) from the user remote will toggle the OSD “on/off” with “SDM” OSD remaining always “on”.
How to Exit SDM
• Switch the set to Stand-by, by pressing the standby button on the remote control transmitter or on the television set.
• Via a standard customer RC-transmitter: key in “00”-sequence.
Note: If the TV is switched “off” by a power interrupt while in SDM, the TV will show up in the last status of SDM menu as soon as the power is supplied again. The error buffer will not be cleared.
Service Alignment Mode (SAM)
Purpose
• To modify the NVM.
• To display/clear the error code buffer.
• To perform alignments.
How to Activate SAM
To activate SAM, use one of the following methods:
• Press the following key sequence on the remote control transmitter: “062596”, directly followed by the “OK” button.
Do not allow the display to time out between entries while keying the sequence.
• Or via ComPair.
After entering SAM, the following items are displayed, with “SAM” in the upper right corner of the screen to indicate that the television is in Service Alignment Mode.
How to Navigate
• In the SAM menu, select menu items with the UP/DOWN keys on the remote control transmitter. The selected item will be indicated. When not all menu items fit on the screen, use the UP/DOWN keys to display the next/previous menu items.
• With the “LEFT/RIGHT” keys, it is possible to:
– (De) activate the selected menu item.
– (De) activate the selected sub menu.
– Change the value of the selected menu item.
• When you press the MENU button twice while in top level SAM, the set will switch to the normal user menu (with the SAM mode still active in the background). To return to the SAM menu press the MENU button.
• The “INFO [i+]” key from the user remote will toggle the OSD “on/off” with “SAM” OSD remaining always “on”.
• Press the following key sequence on the remote control transmitter: “062596” directly followed by the MENU button to switch to SDM (do not allow the display to time out between entries while keying the sequence).
Remarks: new RC will not have I+ button, but function still remain.
How to Store SAM Settings
To store the settings changed in SAM mode (except the RGB ALIGN settings), leave the top level SAM menu by using the POWER button on the remote control transmitter or the television set. The mentioned exceptions must be stored separately via the STORE button.
How to Exit SAM
Use one of the following methods:
• Switch the set to STANDBY by pressing the mains button on the remote control transmitter or the television set.
• Via a standard RC-transmitter, key in “00” sequence.
Note: When the TV is switched “off” by a power interrupt while in SAM, the TV will show up in “normal operation mode” as soon as the power is supplied again. The error buffer will not be cleared.
Blind SAM Display Option Code Selection
When after an SSB or display exchange, the display option code is not set properly, it will result in a TV with “no display”.
Therefore, it is required to set this display option code after such a repair.
To do so, press the following key sequence on a standard RC transmitter: “062598” directly followed by MENU and “xxx”, where “xxx” is a 3 digit decimal value of the panel type: see column “Display Code” below:
When the value is accepted and stored in NVM, the set will switch to Stand-by, to indicate that the process has been completed.
During this algorithm, the NVM-content must be filtered, because several items in the NVM are TV-related and not SSB related (e.g. Model and Prod. S/N). Therefore, “Model” and “Prod. S/N” data is changed into “See Type Plate”. In case a call centre or consumer reads “See Type Plate” in CSM mode, he needs to look to the side/bottom sticker to identify the set, for further actions.
Error Codes
Error codes are required to indicate failures in the TV set. In principle a unique error code is available for every.
• Activated (SW) protection.
• Failing I2C device.
• General I2C error.
The last five errors, stored in the NVM, are shown in the Service menu’s. This is called the error buffer.
The error code buffer contains all errors detected since the last time the buffer was erased. The buffer is written from left to right. When an error occurs that is not yet in the error code buffer, it is displayed at the left side and all other errors shift one
position to the right.
An error will be added to the buffer if this error differs from any error in the buffer. The last found error is displayed on the left.
An error with a designated error code never leads to a deadlock situation. It must always be diagnosable (e.g. error buffer via OSD or blinking LED or via ComPair).
In case a failure identified by an error code automatically results in other error codes (cause and effect), only the error code of the MAIN failure is displayed.
Errors code information:
• Error 000: No problem.
• Error 011: I2C bus error. When this error occurs, the TV will not start up due to the blocked bus.
• Error 012: Tuner error. There is no I2C communication towards the tuner after start-up.
• Error 013: Panel VCC error. This voltage is made in the power supply and results in protection in case of absence.
How to Clear the Error Buffer
You can read the error buffer in three ways:
• On screen via the SAM/SDM/CSM (if you have a picture).
Example:  – ERROR: 0 0 0 0 0: No errors detected.
– ERROR: 6 0 0 0 0: Error code 6 is the last and only detected error.
– ERROR: 9 6 0 0 0: Error code 6 was detected first and error code 9 is the last detected (newest) error.
• Via the blinking LED procedure (when you have no picture)
Errors code information:
• Error 000: No problem.
• Error 011: I2C bus error. When this error occurs, the TV will not start up due to the blocked bus.
• Error 012: Tuner error. There is no I2C communication towards the tuner after start-up.
• Error 013: Panel VCC error. This voltage is made in the power supply and results in protection in case of absence.
How to Clear the Error BuffeThe error code buffer is cleared in the following cases:
• By using the CLEAR command in the SAM menu.
• By using the following key sequence on the remote control transmitter: “062599” directly followed by the OK button.
• If the contents of the error buffer have not changed for 50 hours, the error buffer resets automatically.
Note: If you exit SAM by disconnecting the mains from the television set, the error buffer is not reset.
The Blinking LED Procedure
The software is capable of identifying different kinds of errors.
Because it is possible that more than one error can occur over time, an error buffer is available, which is capable of storing the last five errors that occurred. This is useful if the OSD is not working properly.
Errors can also be displayed by the blinking LED procedure.
The method is to repeatedly let the front LED pulse with as many pulses as the error code number, followed by a period of 1.5 seconds in which the LED is “off”. Then this sequence is repeated.
Example (1): error code 4 will result in four times the sequence LED “on” for 0.25 seconds / LED “off” for 0.25 seconds. After this sequence, the LED will be “off” for 1.5 seconds. Any RC command terminates the sequence. Error code LED blinking is
in red color
Example (2): the content of the error buffer is “12 9 6 0 0” After entering SDM, the following occurs.
• 1 long blink of 5 seconds to start the sequence.
• 12 short blinks followed by a pause of 1.5 seconds.
• 9 short blinks followed by a pause of 1.5 seconds.
• 6 short blinks followed by a pause of 1.5 seconds.
• 1 long blink of 1.5 seconds to finish the sequence.
• The sequence starts again with 12 short blinks
Additionally, the entire error buffer is displayed when Service Mode “SDM” is entered.
NVM Editor
In some cases, it can be convenient if one directly can change the NVM contents. This can be done with the “NVM Editor” in SAM mode. With this option, single bytes can be changed.
• Do not change these, without understanding the function of each setting, because incorrect NVM settings may seriously hamper the correct functioning of the TV set!
• Always write down the existing NVM settings, before changing the settings. This will enable you to return to the original settings, if the new settings turn out to be incorrect.
Load Default NVM Values
It is possible to upload the default values to the NVM with ComPair in case the SW is changed, the NVM is replaced with a new (empty) one, or when the NVM content is corrupted.
After replacing an EEPROM (or with a defective/no EEPROM), default settings should be used to enable the set to start-up and allow the Service Default Mode and Service Alignment Mode to be accessed.
Display option code
Attention: In case the SSB is replaced, always check the Display Code in CSM, even when picture is available.
Performance with the incorrect display option code can lead to unwanted side-effects for certain conditions.
Reset of Repaired SSB
A very important issue towards a repaired SSB from a Service repair shop (SSB repair on component level) implies the reset of the NVM on the SSB.
A repaired SSB in Service should get the service Set type “00PF0000000000” and Production code “00000000000000”.
Also the virgin bit (MENU > Setup > TV settings > Reinstall TV > Start now) is to be set. To set all this, you can use the ComPair tool or use the “NVM editor” and “Service Data” items in SAM (do not forget to “store”).
After a repaired SSB has been mounted in the set (set repair on board level), the type number (CTN) and production code of the TV has to be set according to the type plate of the set. For this, you can use the NVM editor in SAM. The loading of the
CTN and production code can also be done via compare (Model number programming).
In case of a display replacement, reset the “Operation hours display” to “0”, or to the operation hours of the replacement display.

SSB (Small Signal Board)
Power Supply Unit
Before checking other parts first check whether fuse on the PSU is not broken. Always replace a defective fuse with one with the correct specifications! This part is available in the regular market.
Consult the Philips Service web portal for the order codes of the boards.
The output voltages to the chassis are:
• +5V-STANDBY (Stand-by mode only)
• +12V (on-mode)
• +18V for audio circuit
The diversity in power supply units is mainly determined by the diversity in screen sizes, but please note to always order the correct replacement.
The on-board DC/DC converters deliver the following voltages (depending on set execution):
• +5V-STANDBY, permanent voltage for the Stand-by controller, LED/IR receiver and controls; connector CN701 pin 11 and 12.
• +12V, input from the power supply for panel and tuner; connector CN701 pins 3 and 4.
• +24V, input from the power supply for audio (in active mode); connector CN701 pins 8 and 9
Connector CN701 overview [Click on the pictures to magnify]
SMPS 715G5143 PSU circuit diagram and PWB
Used ICs: LD7591GS, A6069H
Inverter schematic
Used ICs: OZ9976GN-C-O-TR
PWB
PWB layout

Emerson EWC27T4, Sylvania 6727DE and Symphonic 27 inch TV-DVD-VCR combo – service mode and adjustments, SMPS schematic Firmware update

$
0
0
How to enter the service mode, how to make a service remote control, Universal remote control set-up codes for Emerson, sylvania and Symphonic CTVs
To Enter the Service Mode
Optical sensors system is used for Tape Start and End Sensor on this equipment. Read this carefully and prepare as described before starting to service; otherwise, the unit may operate unexpectedly.
Cover Q202 (START SENSOR) and Q201 (END SENSOR) with Insulation Tape or enter the service mode to activate Sensor Inhibition automatically.
Note: Avoid playing, rewinding or fast forwarding the tape to its beginning or end, because both Tape End Sensors are not active.
Service Mode
1. Turn power on.
2. Use service remote control unit and press "DISC MENU" key.
3. When entering the service mode, one of the numbers (1, 2 or 4) will display at corners of the screen.
4. During the service mode, electrical adjustment mode can be selected by remote control key. (Service remote control unit).
How to make service remote control unit
Prepare normal remote control unit
(Part No. NE222UD --- [ 6727DE ])
(Part No. NE223UD --- [ EWC27T4 ])
Remove 4 screws from the back lid.
Cut off pin 10 of the remote control microprocessor and short circuit pins 10 and 17 of the microprocessor with a jumper wire.
To Set up the Service mode
Use the service remote control unit.
2. Turn the power on. (Use main power on the TV unit.)
3. To enter the TV mode, press "CH o / p" button on the TV unit.
4. Press "DISC MENU" button on the service remote control unit. Version of micro computer will display on the CRT.

X-Ray protection test should be done when replacing any parts of this chassis.
1. Short both ends of R592 (on Sub CBA).
2. Confirm that the main power turns off.
3. If the main power does not turn off, then replace the following parts (D591, Q591, R592, R593, R594 and IC201)
DC 120V (+B) Adjustment
Symptom of Misadjustment: The picture is dark and unit does not operate correctly.
Note: D613 Cathode (+B), HEAT SINK, VR601 --- Main CBA
1. Connect the unit to AC Power Outlet.
2. Connect DC Volt Meter to D613 Cathode (+B) and HEAT SINK (GND).
3. Adjust VR601 so that the voltage of D613 Cathode (+B) becomes +120±1.0V DC.
CONTRAST, COLOR, TINT and V-TINT Data Values.
Enter the Service mode
2. Press "PICTURE" button on the service remote control unit. Display changes "BRT,""CNT,""COL,""TNT," and "V-TNT" cyclically when "PICTURE" button is pressed.
CONTRAST (CNT)
1. Press "PICTURE" button on the service remote control unit. Then select "CONTRAST (CNT)" display.
2. Press "CH Up/Dn” buttons on the service remote control unit so that the value of "CONTRAST (CNT)" becomes 90.
COLOR (COL)
1. Press "PICTURE" button on the service remote control unit. Then select "COLOR (COL)" display.
2. Press "CH Up/Dn" buttons on the service remote control unit so that the value of "COLOR (COL)" becomes 58
TINT (TNT)
1. Press "PICTURE" button on the service remote control unit. Then select "TINT (TNT)" display.
2. Press "CH Up/Dn" buttons on the service remote control unit so that the value of "TINT (TNT)" becomes 57.
V-TINT (V-TNT)
1. Press "PICTURE" button on the service remote control unit. Then select "V-TINT (V-TNT)" display.
2. Press "CH Up/Dn" buttons on the service remote control unit so that the value of "V-TINT (V-TNT)" becomes 56.
Note: BRIGHT data value does not need to be adjusted at this moment.
Setting for Y DL Time TV, Y DL Time EXT, Y SW LPF, Black Stretch Off, Black Stretch CONT and C. Angle Data Values
1. Enter the Service mode.
2. Y DL Time TV Adjustment: Press "0" button on the service remote control unit twice to show "D-T TV" on the display.
Y DL Time EXT Adjustment: Press "0" button on the service remote control unit three times to show "D-T EXT" on the display.
Y SW LPF Adjustment: Press "0" button on the service remote control unit four times to show "Y SW" on the display.
Black Stretch Off Adjustment: Press "0" button on the service remote control unit five times to show "B-S" on the display.
Black Stretch CONT Adjustment: Press "0" button on the service remote control unit six times to show "BS2" on the display.
C. Angle Adjustment: Press "0" button on the service remote control unit seven times to show "CANG" on the display.
3. Y DL Time TV Adjustment: Select "2" by pressing "CH Up/Dn" buttons on the service remote control.
Y DL Time EXT Adjustment: Select "2" by pressing "CH Up/Dn" buttons on the service remote control.
Y SW LPF Adjustment: Select "0" by pressing "CH Up/Dn" buttons on the service remote control.
Black Stretch Off Adjustment: Select "OFF" by pressing "CH Up/Dn" buttons on the service remote control.
Black Stretch CONT Adjustment: Select "0" by pressing "CH Up/Dn" buttons on the service remote control.
 Angle Adjustment: Select "103" by pressing "CH Up/Dn" buttons on the service remote control.
Setting for CD-VOL, DVD-BRT and DVD-SHARP Data Values
1. Enter the Service mode.
2. CD-VOL Adjustment: Press "VOL UP" button on the service remote control unit once to show "CD VOL" on the display.
DVD-BRT Adjustment: Press "VOL UP" button on the service remote control unit twice to show "DVD BRT" on the display.
DVD-SHARP Adjustment: Press "VOL UP" button on the service remote control unit three times to show "DVD SHP" on the display.
3. CD-VOL Adjustment: Select "7" by pressing "CH Up/Dn" buttons on the service remote control.
DVD-BRT Adjustment: Select "0" by pressing "CH Up/Dn" buttons on the service remote control.
DVD-SHARP Adjustment: Select "0" by pressing "CH Up/Dn" buttons on the service remote control.
H fo Adjustment
Purpose: To get correct horizontal position and size of screen image.
Symptom of Misadjustment: Horizontal position and size of screen image may not be properly displayed.
Note: R583 --- Sub CBA
1. Connect frequency counter to R583.
2. Operate the unit for at least 20 minutes.
3. Enter the Service mode. Press "2" button on the remote control unit and select HADJ mode.
4. Press "CH Up/Dn" buttons on the remote control unit so that the display will change "0" to "7."
5. At this moment, choose display "0" to "7" when the frequency counter display is closest to 15.734kHz±300Hz.
6. Turn the power off and on again.
Cut-off Adjustment
Purpose: To adjust the beam current of R, G, B, and screen voltage.
Symptom of Misadjustment: White color may be reddish, greenish or bluish.
Notes: Screen Control --- FBT (Sub CBA), FBT= Fly Back Transformer,
Use the Remote Control Unit.
1. Degauss the CRT and allow the unit to operate for 20 minutes before starting the alignment.
2. Input the Black raster signal from RF input.
3. Enter the Service mode.
4. Press the "VOL DN" button.
(Press "VOL DN" then display will change CUT OFF/
DRIVE and 7Fh adjustment).
5. Choose CUT OFF/DRIVE mode then press "1" button. This adjustment mode is CUT OFF (R).
6. Increase the screen control so that the horizontal line just appears on the CRT.
7. Press the "CH Up/Dn" button until the horizontal line becomes white.
8. Choose CUT OFF/DRIVE mode then press "2" button. This adjustment mode is CUT OFF (G). Press "CH Up/Dn" until the horizontal line becomes white.
9. Choose CUT OFF/DRIVE mode then press "3" button. This adjustment mode is CUT OFF (B). Press "CH Up/Dn" until the horizontal line becomes white.
10.Turn the power off and on again.
H. Size Adjustment
Purpose: To obtain correct size of screen image.
Symptom of Misadjustment: Size of screen image may not be properly displayed.
Note: VR531 --- Sub CBA
1. Input Monoscope pattern.
2. Adjust VR531 so that the size of Monoscope pattern are equal to each other. (90+1%/-5%)
H. Pincushion Adjustment
Purpose: To obtain straight line on the screen.
Symptom of Misadjustment: Straight line image may not be properly displayed.
Note: VR530 --- Sub CBA
1. Input Cross hatch pattern.
2. Adjust VR530 so that the lines of the Cross hatch pattern become straight.
White Balance Adjustment
Purpose: To mix red, green and blue beams correctly for pure white.
Symptom of Misadjustment: White becomes bluish or reddish.
Use service remote control unit
1. Operate the unit more than 20 minutes.
2. Face the unit to the east. Degauss the CRT using a degaussing coil.
3. Input the White Raster (APL 100%).
4. Set the color analyzer to the CHROMA mode and after zero point calibration, bring the optical receptor to the center on the tube surface (CRT).
5. Enter the Service mode. Press "VOL DN" button on the service remote control unit and select "C/D" mode. (Display changes "C/D" and "7F" cyclically when "VOL DN" button is pressed.)
6. Press "4" button on the service remote control unit for Red adjustment. Press "5" button on the service remote control unit for Blue adjustment.
7. In each color mode, press "CH Up/Dn" button to adjust the values of color.
8. Adjust Red and Blue color so that the temperature becomes 9200K (x: 286 / y: 294) ±3%.
9. At this time, re-check that horizontal line is white. If not, re-adjust Cut-off Adjustment until the horizontal line becomes pure white.
10. Turn off and on again to return to normal mode. Receive APL 100% white signal and confirm that Chroma temperatures become 9200K (x: 286 / y: 294) ±3%.
Note: Confirm that Cut Off Adj. is correct after this adjustment, and attempt Cut Off Adj. if needed.
Sub-Brightness Adjustment
Purpose: To get proper brightness.
Symptom of Misadjustment: If Sub-Brightness is incorrect, proper brightness cannot be obtained by adjusting the Brightness Control.
Note: SMPTE Setup level --- 7.5 IRE
1. Enter the Service mode.
Then input SMPTE signal from RF input.
2. Press "PICTURE" button. (Press "PICTURE" button then display will change BRT, CNT, COL, TNT, and V-TNT). Select BRT and press "CH Up/Dn" buttons so that the bar is just visible.
3. Turn the power off and on again.
Focus Adjustment
Purpose: Set the optimum Focus.
Symptom of Misadjustment: If Focus Adjustment is incorrect, blurred images are shown on the display.
Note: Focus VR --- FBT (Sub CBA), FBT= Fly Back Transformer
1. Operate the unit more than 30 minutes.
2. Face the unit to the East and degauss the CRT using a degaussing coil.
3. Input the monoscope pattern.
4. Adjust the Focus Control on the FBT to obtain a clear picture.
Position Adjustment
Purpose: To obtain correct horizontal position and size of screen image.
Symptom of Misadjustment: Horizontal position and size of screen image may not be properly displayed.
Enter the Service mode.
1. Press "8" button on the remote control unit and select H-P mode.
2. Input monoscope pattern.
3. Press "CH Up/Dn" buttons on the remote control unit so that the left and right side of the monoscope pattern are equal to each other.
4. Turn the power off and on again.
V. Shift Adjustment
Purpose: To obtain correct vertical position of screen image.
Symptom of Misadjustment: If V. position is incorrect, vertical position of image on the screen may not be properly displayed.
Enter the Service mode.
1. Press "9" button on the remote control unit and select V-P mode. (Press "9" button then display will change to V-P and V-S).
2. Input monoscope pattern.
3. Press "CH Up/Dn" buttons on the remote control unit so that the top and bottom of the monoscope pattern are equal to each other.
V. Size Adjustment
Purpose: To obtain correct vertical height of screen image.
Symptom of Misadjustment: If V. Size is incorrect, vertical height of image on the screen may not be properly displayed.
Enter the Service mode.
1. Press "9" button on the remote control unit and select V-S mode. (Press "9" button then display will change to V-P and V-S).
2. Input monoscope pattern.
3. Press "CH Up/Dn" buttons on the remote control unit so that the monoscope pattern is 90±5% of display size and the circle is round.
Head Switching Position Adjustment (this is an important adjustment)
Purpose: Determine the Head Switching Position during Playback.
Symptom of Misadjustment: May cause Head Switching Noise or Vertical Jitter in the picture.
Note: Unit reads Head Switching Position automatically and displays it on the screen (Upper Left Corner).
1. Playback test tape (FL8A, FL8N).
2. Enter the Service mode.
Then press the number "5" button on the remote control unit.
3. The Head Switching position will display on the screen; if adjustment is necessary follow step 4.  6.5H(412.7µs) is preferable.
4. Press "CH UP" or "CH DN" button on the remote control unit if necessary. The value will be changed in 0.5H steps up or down. Adjustable range is up to 9.5H. If the value is beyond adjustable range, the display will change as:
Lower out of range: 0.0H
Upper out of range: -.-H
5. Turn the power off and on again.
The following 2 adjustments normally are not attempted in the field. They should be done only when replacing the CRT then adjust as a preparation.
Purity Adjustment
Purpose: To obtain pure color.
Symptom of Misadjustment: If Color Purity Adjustment is incorrect, large areas of color may not be properly displayed.
This becomes RED COLOR if the 7KEY is pressed while in service mode.
1. Set the unit facing east.
2. Operate the unit for over 30 minutes before adjusting.
3. Fully degauss the unit using an external degaussing coil.
4. Set the unit to the AUX mode which is located before CH2 then input a red raster from video in.
5. Loosen the screw on the Deflection Yoke Clamper and pull the Deflection Yoke back away from the screen.
6. Loosen the Ring Lock and adjust the Purity Magnets so that a red field is obtained at the center of the screen. Tighten Ring Lock.
7. Slowly push the Deflection Yoke toward the bell of the CRT and set it where a uniform red field is obtained.
8. Tighten the clamp screw on the Deflection Yoke.
Convergence Adjustment
Purpose: To obtain proper convergence of red, green and blue beams.
Symptom of Misadjustment: If Convergence Adjustment is incorrect, the edge of white letters may have color edges.
1. Set the unit to the AUX mode which is located before CH2 then input a dot or crosshatch pattern.
2. Loosen the Ring Lock and align red with blue dots or crosshatch at the center of the screen by rotating (RB) C.P. Magnets.
3. Align red / blue with green dots at the center of the screen by rotating (RB-G) C.P. Magnet.
4. Fix the C.P. Magnets by tightening the Ring Lock.
5. Remove the DY Wedges and slightly tilt the Deflection Yoke horizontally and vertically to obtain the best overall convergence.
6. Fix the Deflection Yoke by carefully inserting the DY Wedges between CRT and Deflection Yoke.
FIRMWARE RENEWAL
Turn the power on and press [SELECT] button on the remote control unit to put the DVD player into DVD mode. Then remove the disc on the tray.
(It is possible to move to F/W version up mode only when the DVD player is in DVD mode with the tray opened.)
2. To put the DVD player into F/W version up mode, press [9], [8], [7], [6], and [SEARCH MODE] buttons on the remote control unit in that order.
The DVD player can also enter the version up mode with the tray open. In this case, Fig. a will be shown on the screen while the tray is open.
3. Load the disc for version up.
4. The DVD player enters the F/W version up mode automatically. Fig. c appears on the screen. If you enter the F/W for different models, “Disc Error” will appear on the screen, then the tray will open automatically.
The appearance shown in (*2) of Fig. c is described as follows:

State
Appearance
No.
Reading...
Sending files into the memory
1
Erasing...
Erasing previous version data
2
Programming...
Writing new version data
3
5. After programming is finished, the tray opens automatically. Fig. e appears on the screen and the checksum in (*3) of Fig. e
At this time, no buttons are available.
6. Remove the disc on the tray.
7. Press [SELECT] button on the remote control unit to go to TV mode, or press [POWER] button on the unit to turn the power off.
8. Press [SELECT] button on the remote control unit to put the DVD player into DVD mode again.
9. Press [1], [2], [3], [4], and [DISPLAY] buttons on the remote control unit in that order.  Fig. g appears on the screen.
10.Press [CLEAR] button on the remote control unit.  Fig. h appears on the screen.
When “OK” appears on the screen, the factory default will be set. Then the firmware renewal mode is complete.
11.To exit this mode, press [CH UP/DOWN] or [SELECT] button to go to TV mode, or press [POWER] button to turn the power off.
Fixed Voltage (or Auto voltage selectable) power supply circuit is used in this unit.
If Main Fuse (F2601) is blown, first check to see that all components in the power supply circuit are not defective before you connect the AC plug to the AC power supply. Otherwise it may cause some components in the power supply circuit to fail.
SMPS circuit diagram [Schematic]
The deck mechanism assembly is mounted on the Main CBA directly, and SW211 (REC-SAFETY SW) is mounted on the Main CBA. When deck mechanism assembly is removed from the Main CBA due to servicing, this switch cannot be operated automatically.
1. To eject the tape, press the "STOP/EJECT" button on the unit (or Remote Control).
2. When you want to record during the Service mode, press the "Rec" button while depressing SW211 (REC-SAFETY SW) on the Main CBA.

Universal remote control code list
EMERSON:  0004 0042 0049 0065 0101 0113 0119 0145 0152 0166 0191 0214 0215 0225 0324 0378 0421 0456 0460 0604 0611 0654
SYLVANIA:  0392
SYMPHONIC:  0392 0459 0510 0447 0810 0354

Viewing all 2033 articles
Browse latest View live


<script src="https://jsc.adskeeper.com/r/s/rssing.com.1596347.js" async> </script>